HOME   LIST
‹–   –›

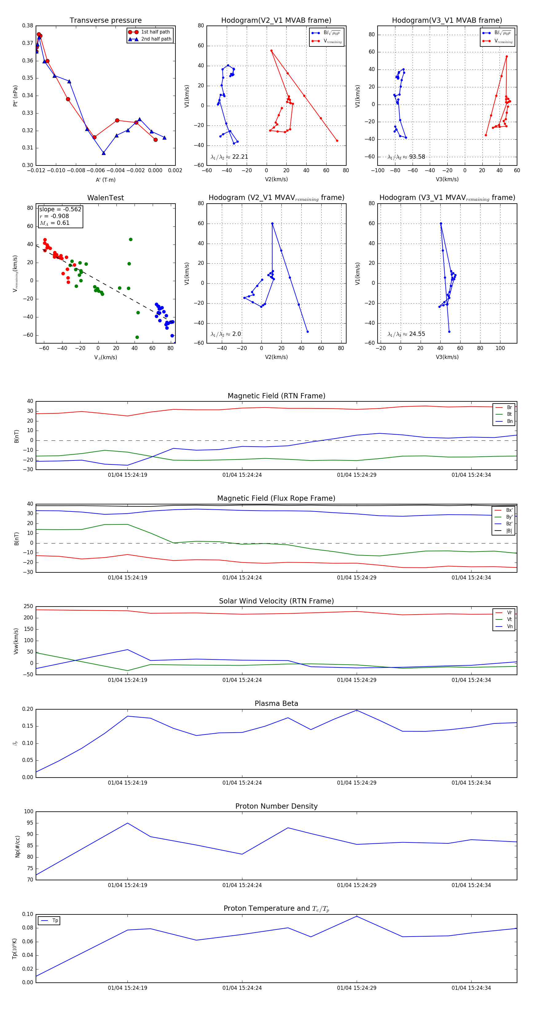
Flux Rope in 2024

Flux Rope Event 2024-01-04 15:24:15 ~ 2024-01-04 15:24:36 (22 seconds)


plot