HOME   LIST
‹–   –›

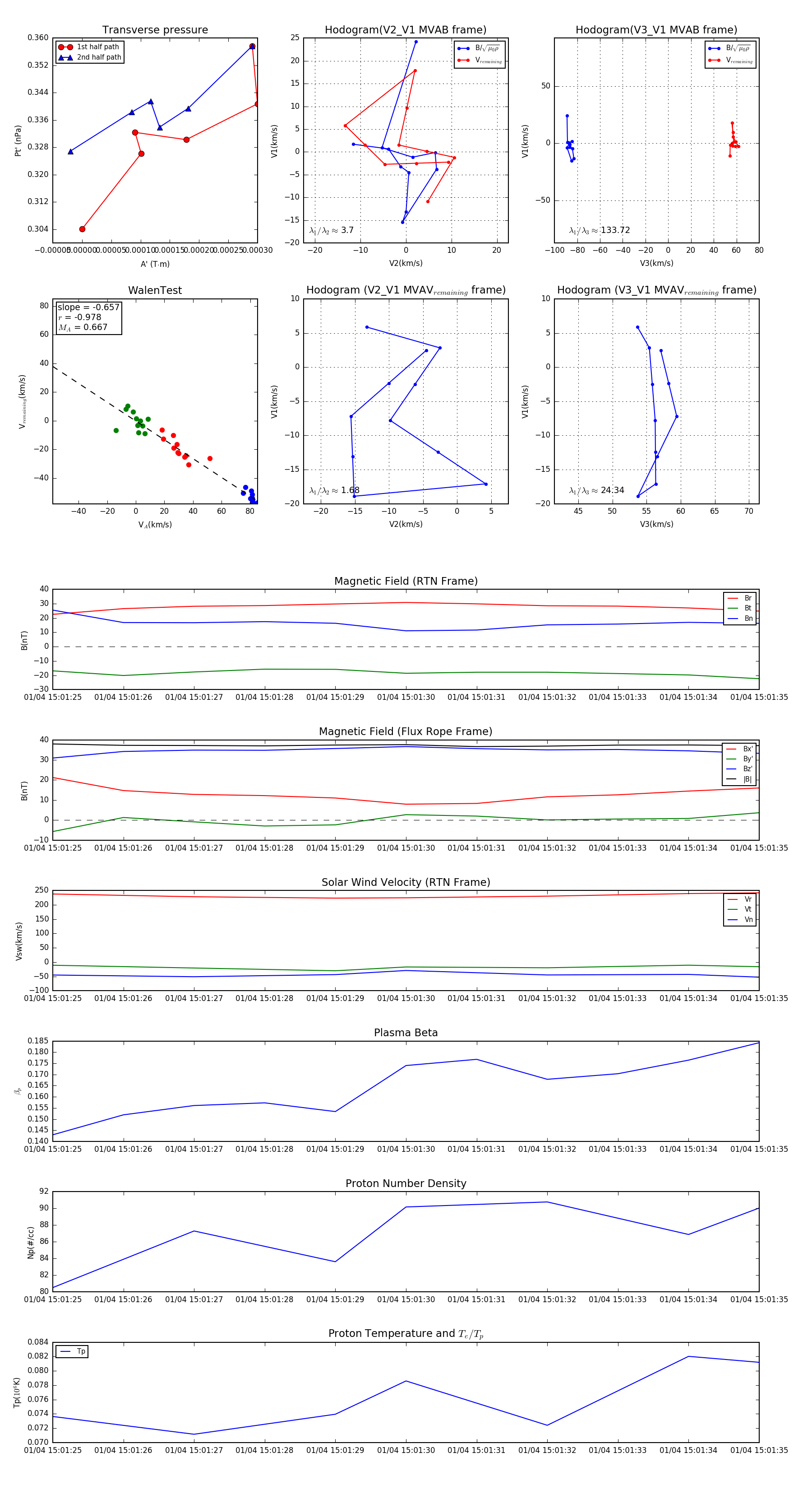
Flux Rope in 2024

Flux Rope Event 2024-01-04 15:01:25 ~ 2024-01-04 15:01:35 (11 seconds)


plot