HOME   LIST
‹–   –›

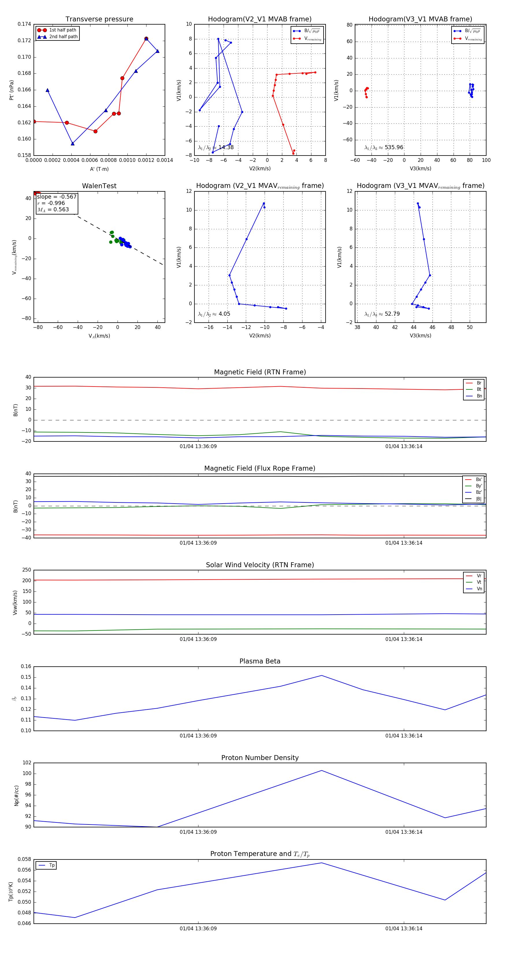
Flux Rope in 2024

Flux Rope Event 2024-01-04 13:36:05 ~ 2024-01-04 13:36:16 (12 seconds)


plot