HOME   LIST
‹–   –›

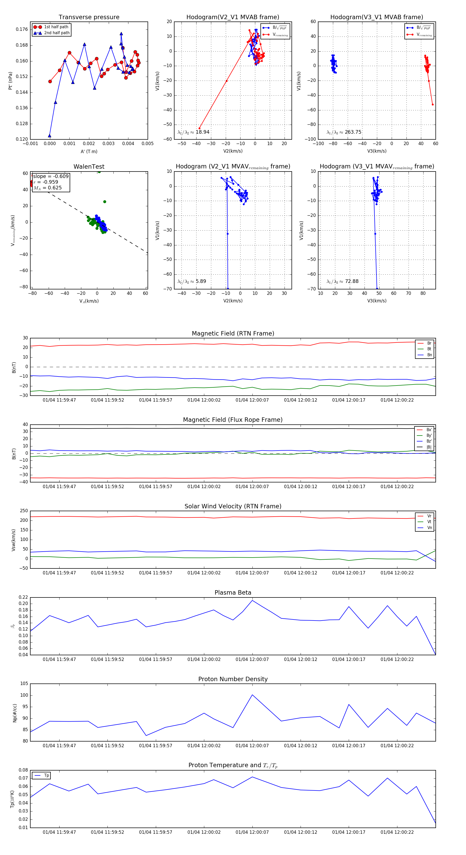
Flux Rope in 2024

Flux Rope Event 2024-01-04 11:59:44 ~ 2024-01-04 12:00:26 (43 seconds)


plot