HOME   LIST
‹–   –›

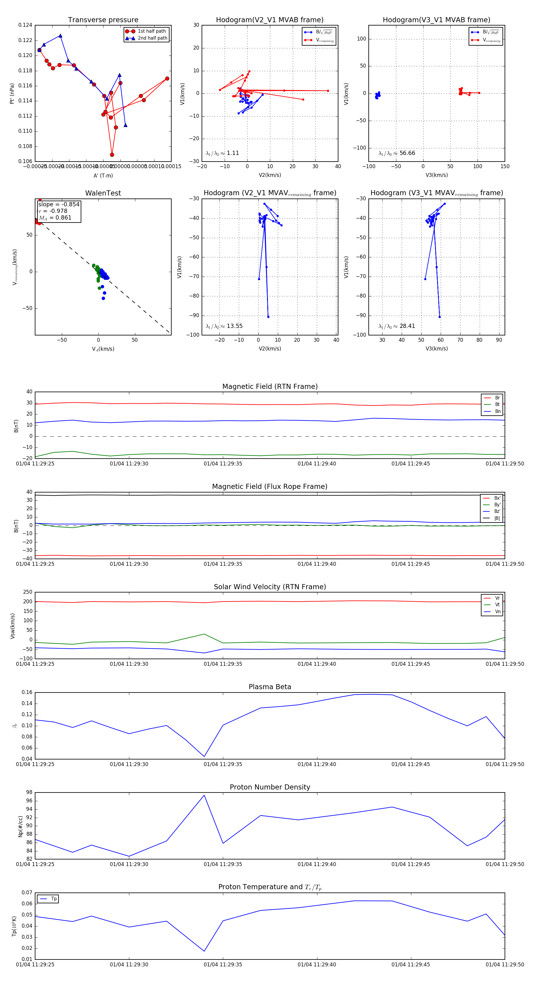
Flux Rope in 2024

Flux Rope Event 2024-01-04 11:29:25 ~ 2024-01-04 11:29:50 (26 seconds)


plot