HOME   LIST
‹–   –›

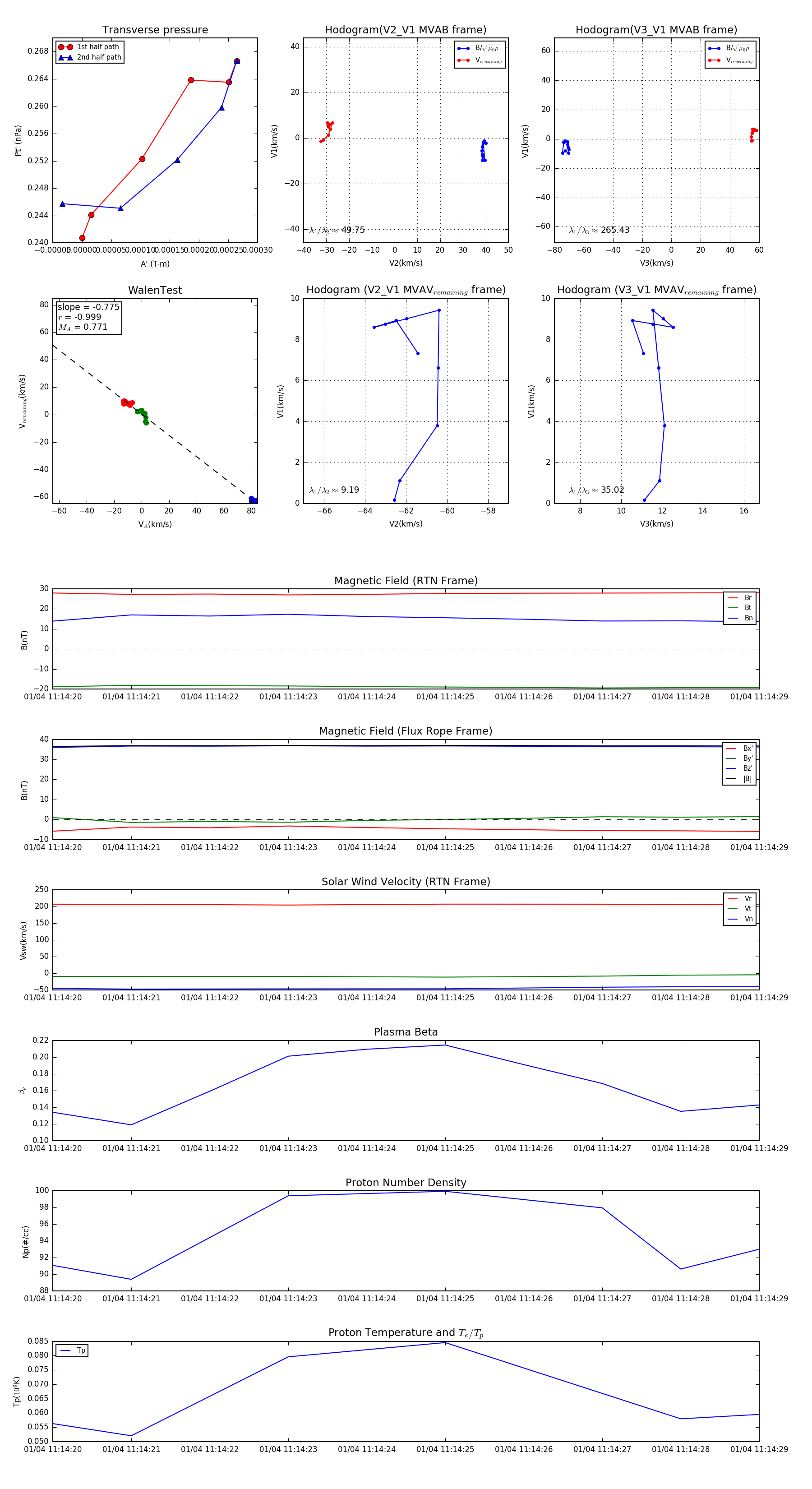
Flux Rope in 2024

Flux Rope Event 2024-01-04 11:14:20 ~ 2024-01-04 11:14:29 (10 seconds)


plot