HOME   LIST
‹–   –›

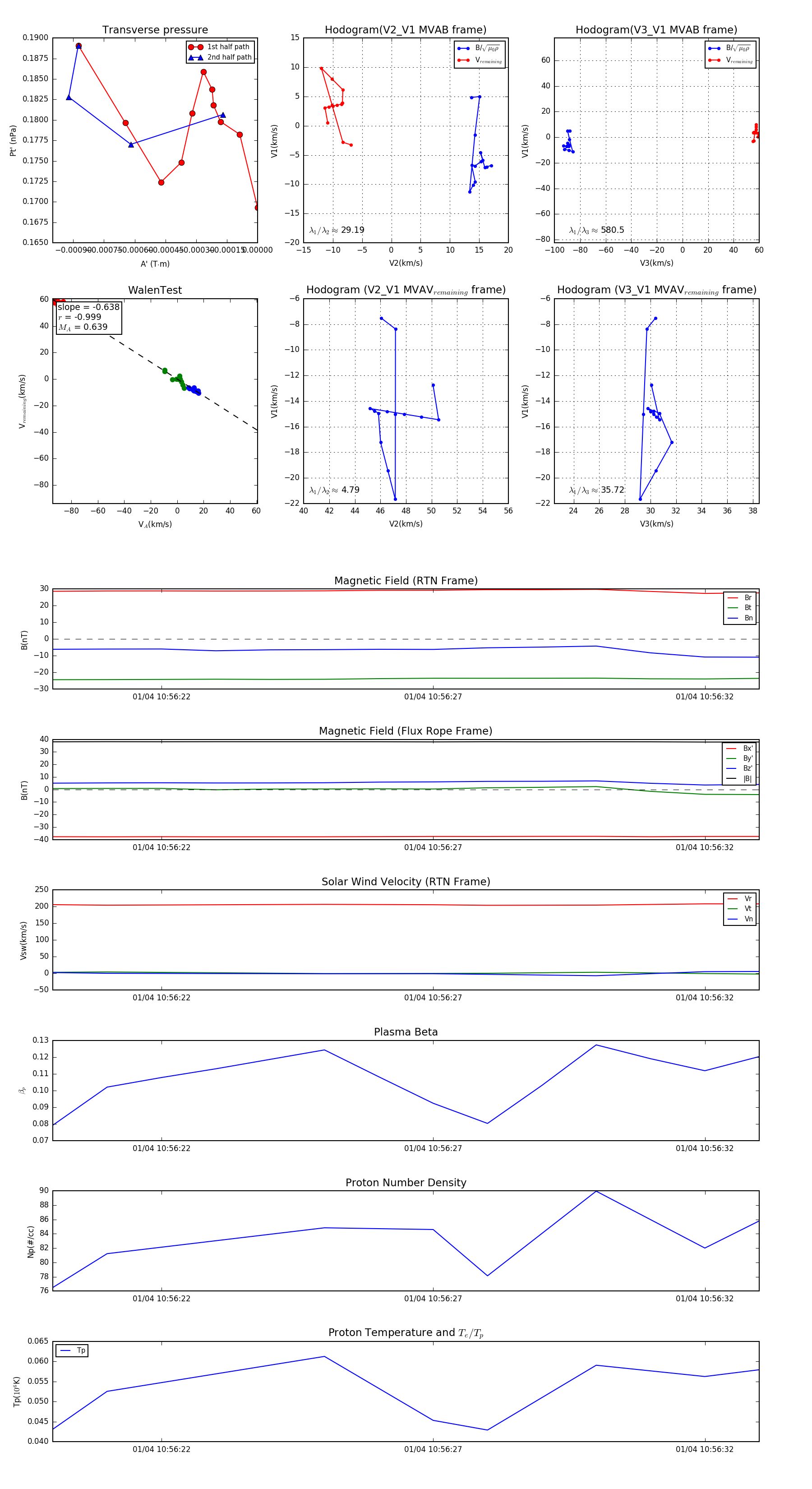
Flux Rope in 2024

Flux Rope Event 2024-01-04 10:56:20 ~ 2024-01-04 10:56:33 (14 seconds)


plot