HOME   LIST
‹–   –›

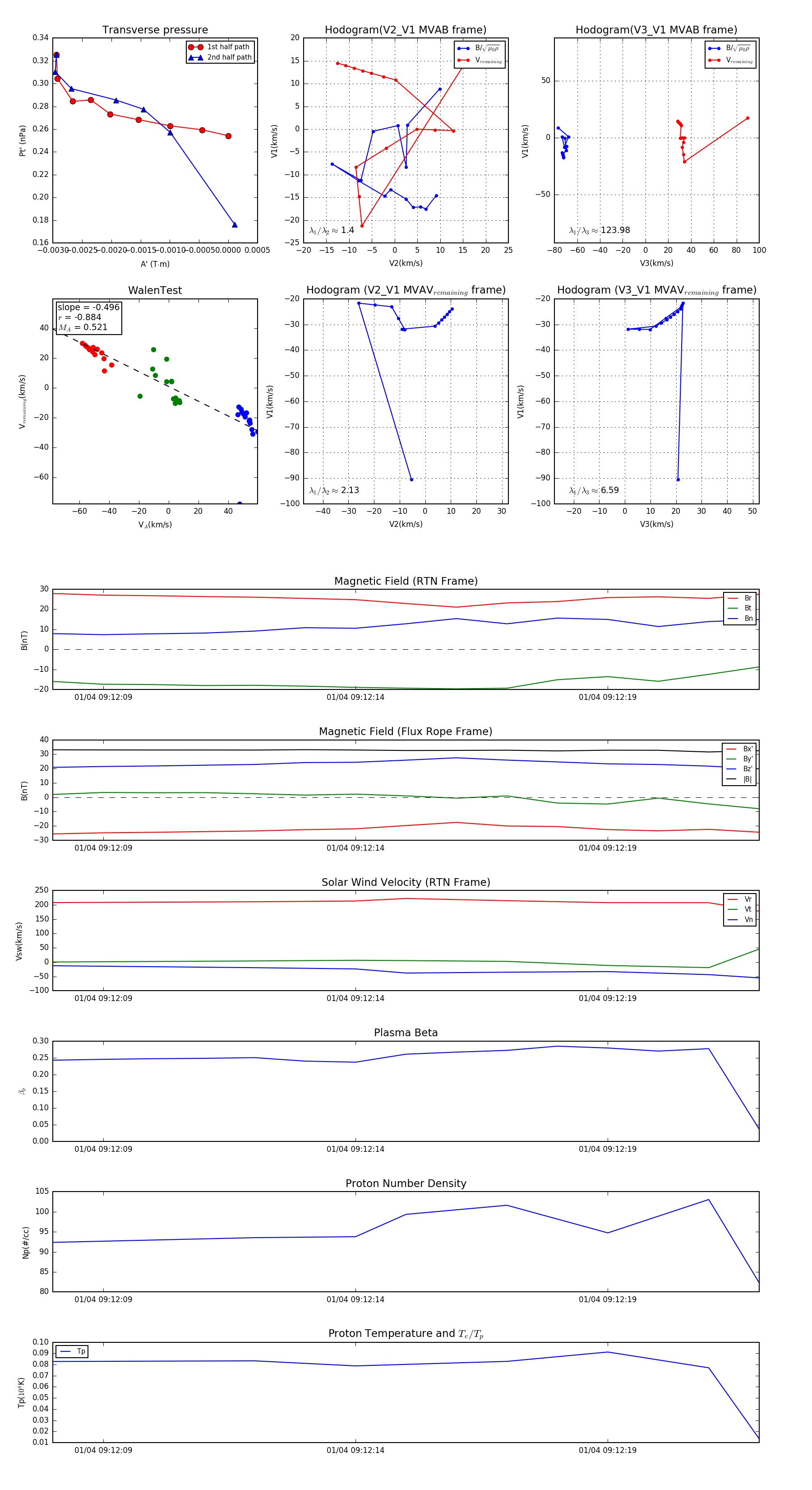
Flux Rope in 2024

Flux Rope Event 2024-01-04 09:12:08 ~ 2024-01-04 09:12:22 (15 seconds)


plot