HOME   LIST
‹–   –›

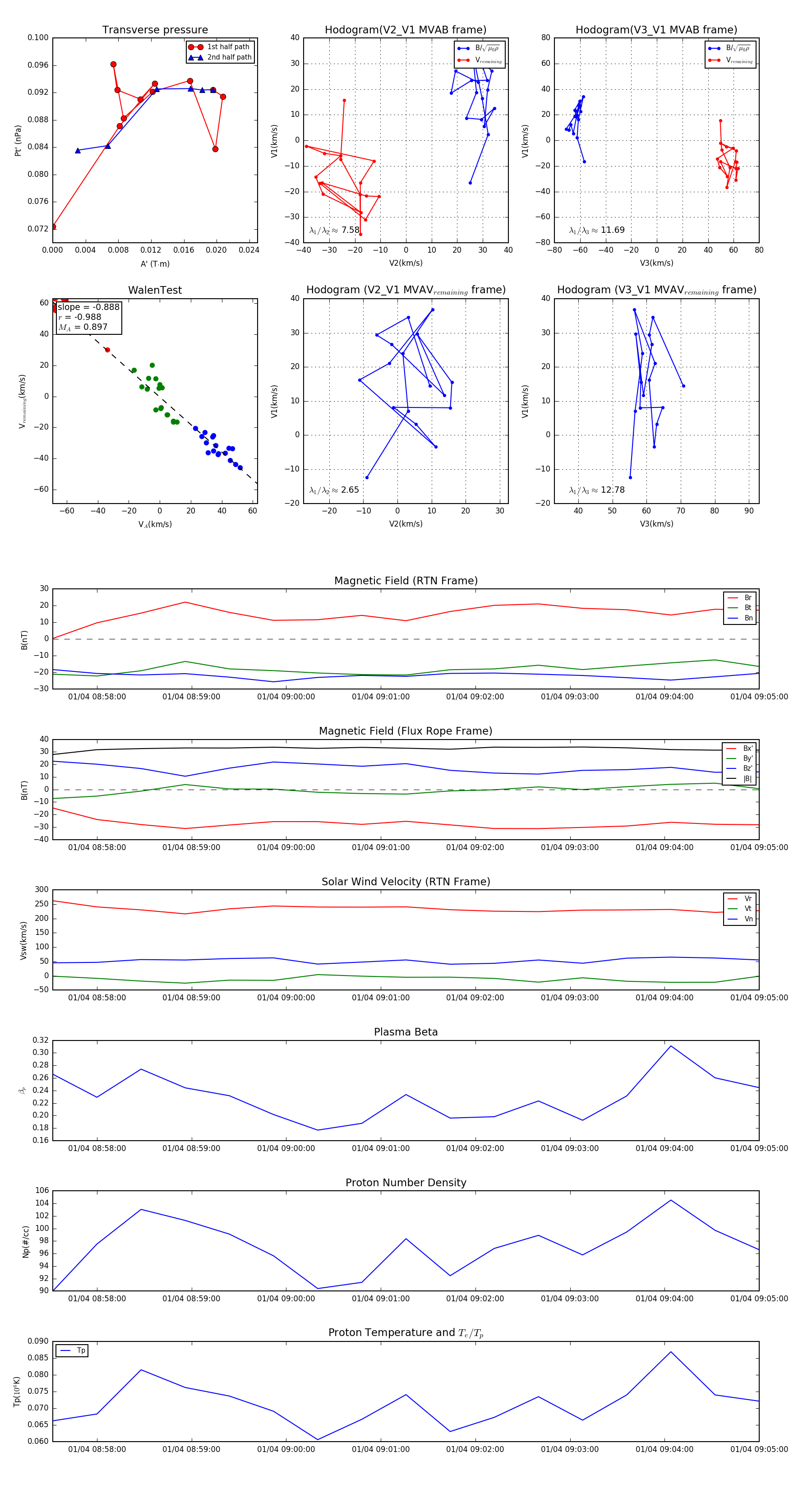
Flux Rope in 2024

Flux Rope Event 2024-01-04 08:57:32 ~ 2024-01-04 09:05:00 (449 seconds)


plot