HOME   LIST
‹–   –›

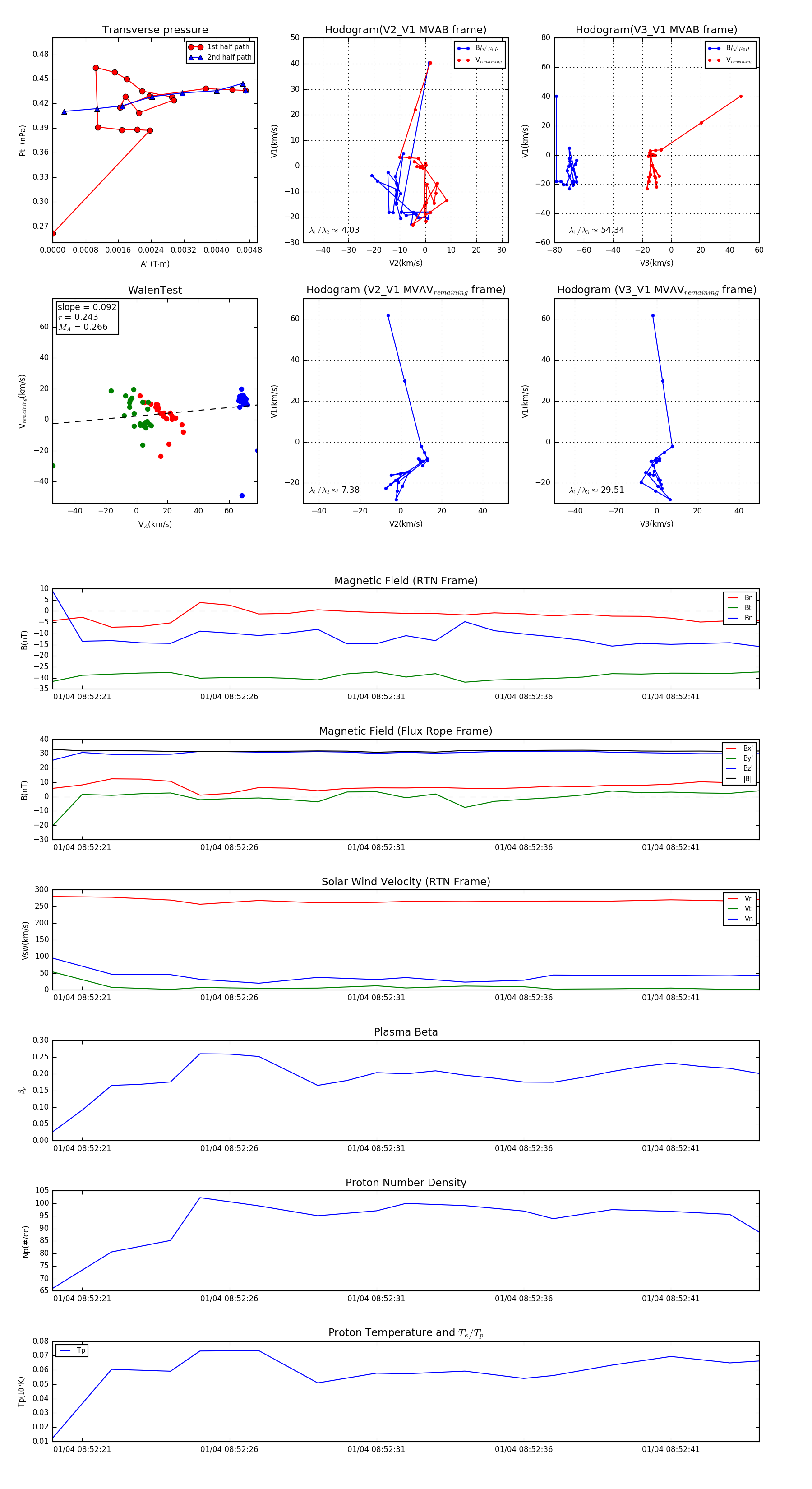
Flux Rope in 2024

Flux Rope Event 2024-01-04 08:52:20 ~ 2024-01-04 08:52:44 (25 seconds)


plot