HOME   LIST
‹–   –›

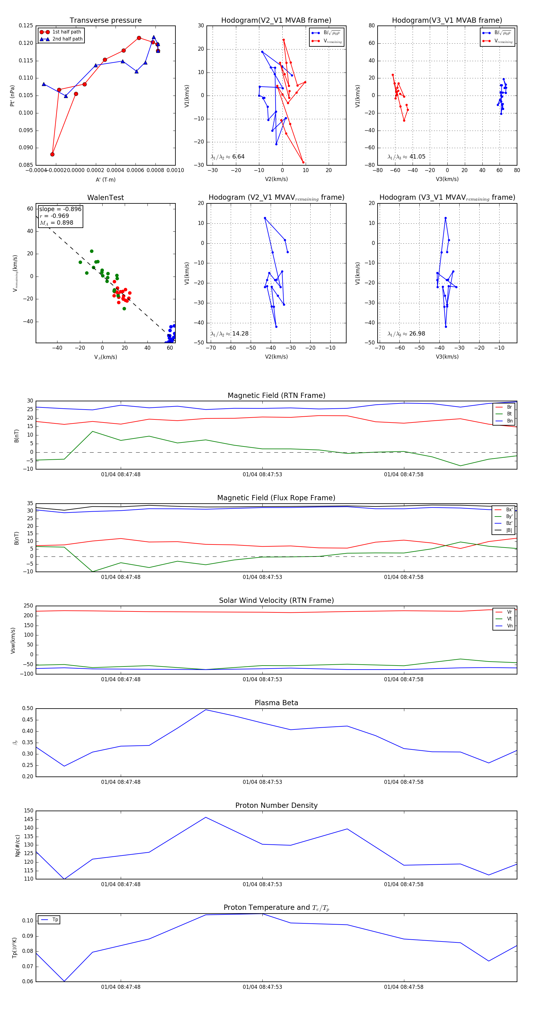
Flux Rope in 2024

Flux Rope Event 2024-01-04 08:47:45 ~ 2024-01-04 08:48:02 (18 seconds)


plot