HOME   LIST
‹–   –›

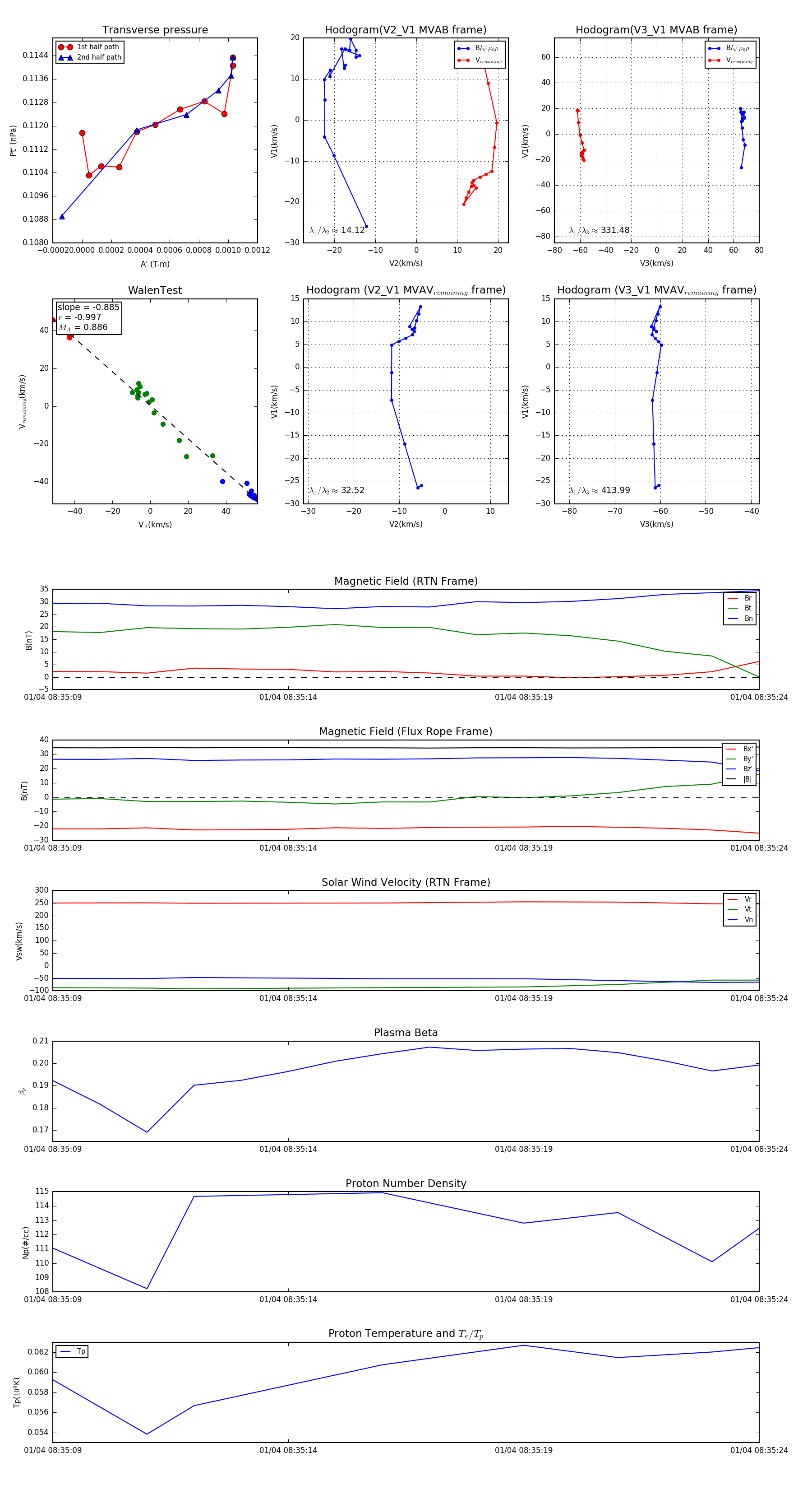
Flux Rope in 2024

Flux Rope Event 2024-01-04 08:35:09 ~ 2024-01-04 08:35:24 (16 seconds)


plot