HOME   LIST
‹–   –›

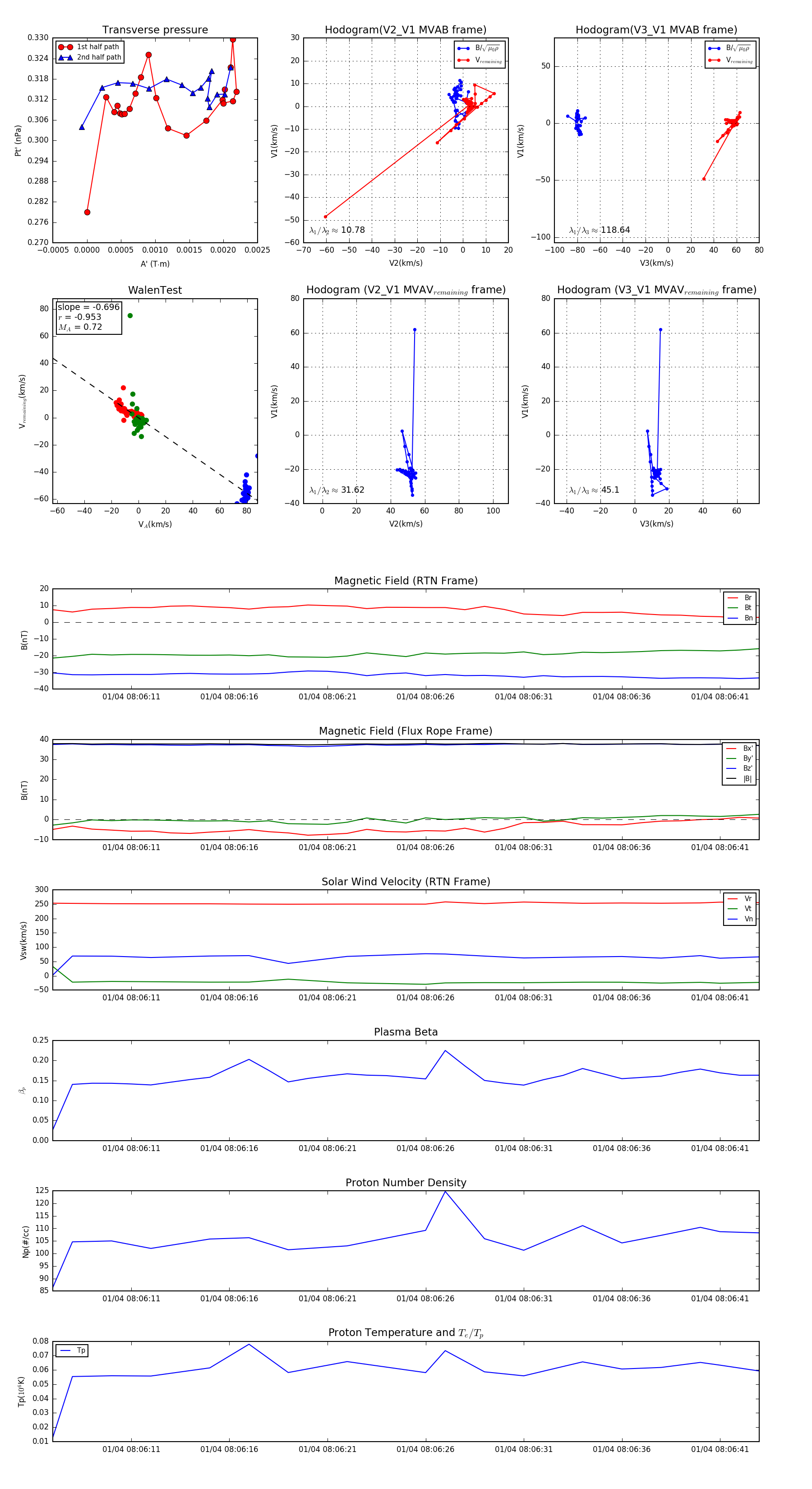
Flux Rope in 2024

Flux Rope Event 2024-01-04 08:06:07 ~ 2024-01-04 08:06:43 (37 seconds)


plot