HOME   LIST
‹–   –›

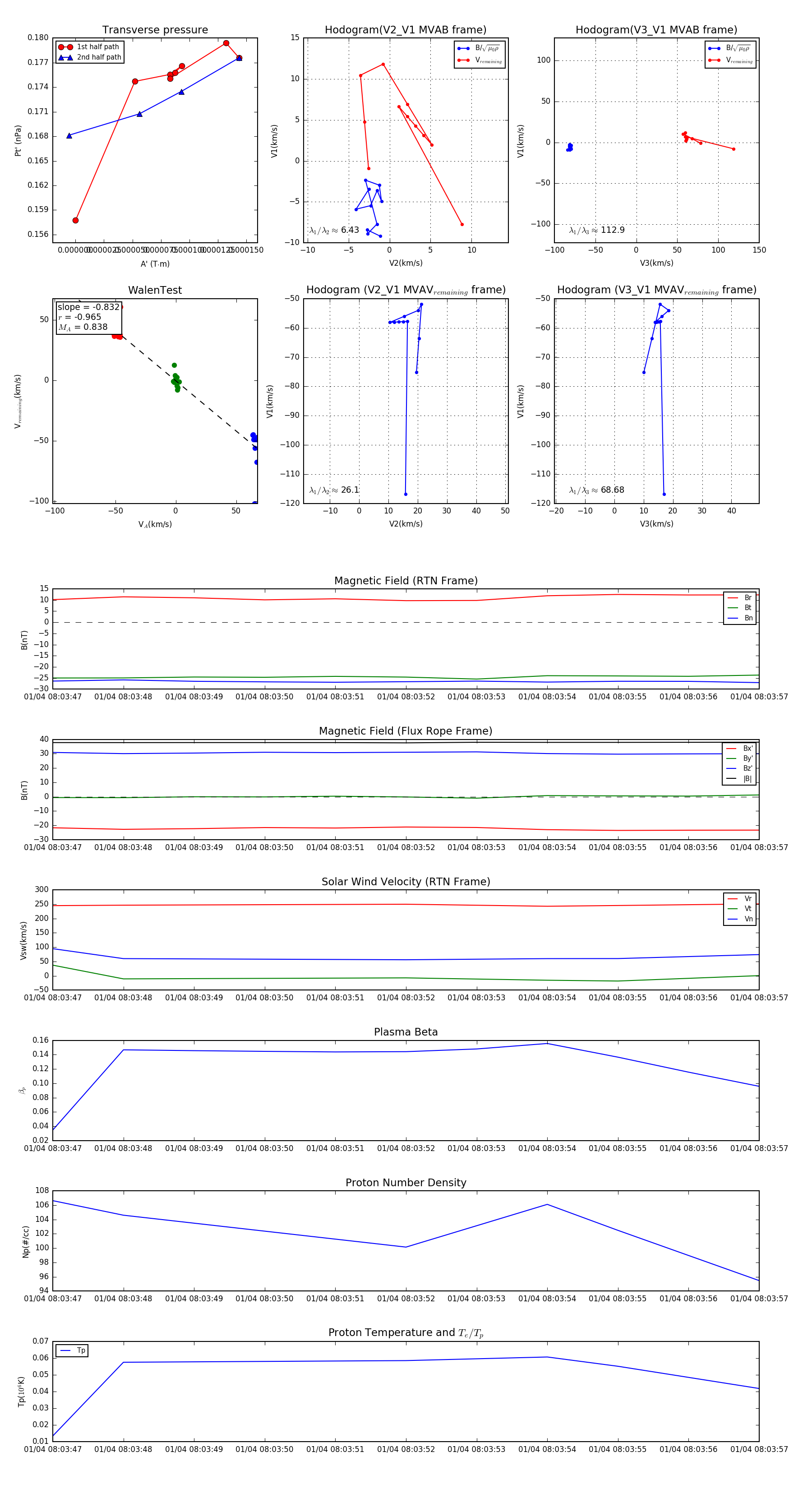
Flux Rope in 2024

Flux Rope Event 2024-01-04 08:03:47 ~ 2024-01-04 08:03:57 (11 seconds)


plot