HOME   LIST
‹–   –›

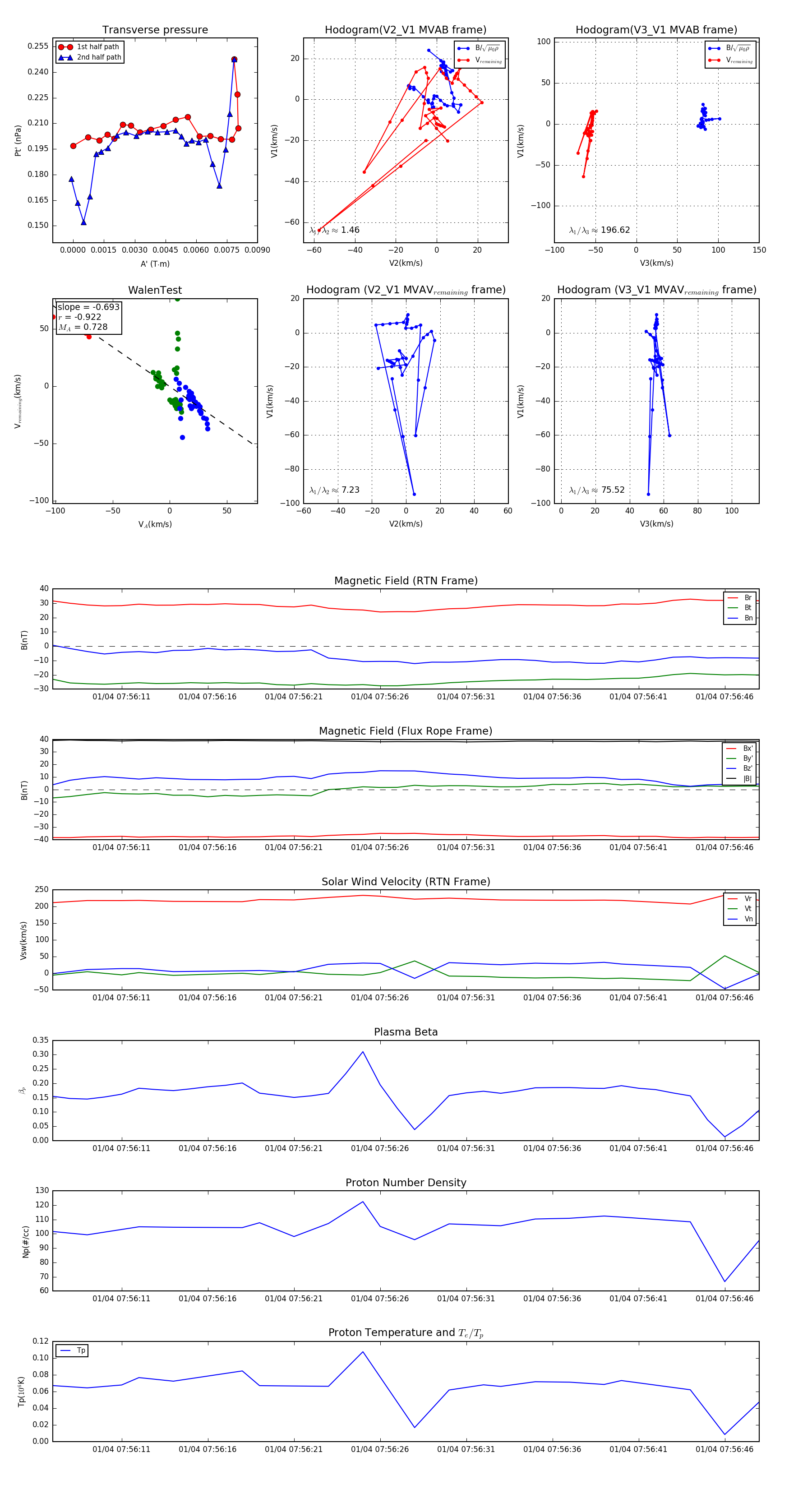
Flux Rope in 2024

Flux Rope Event 2024-01-04 07:56:07 ~ 2024-01-04 07:56:48 (42 seconds)


plot