HOME   LIST
‹–   –›

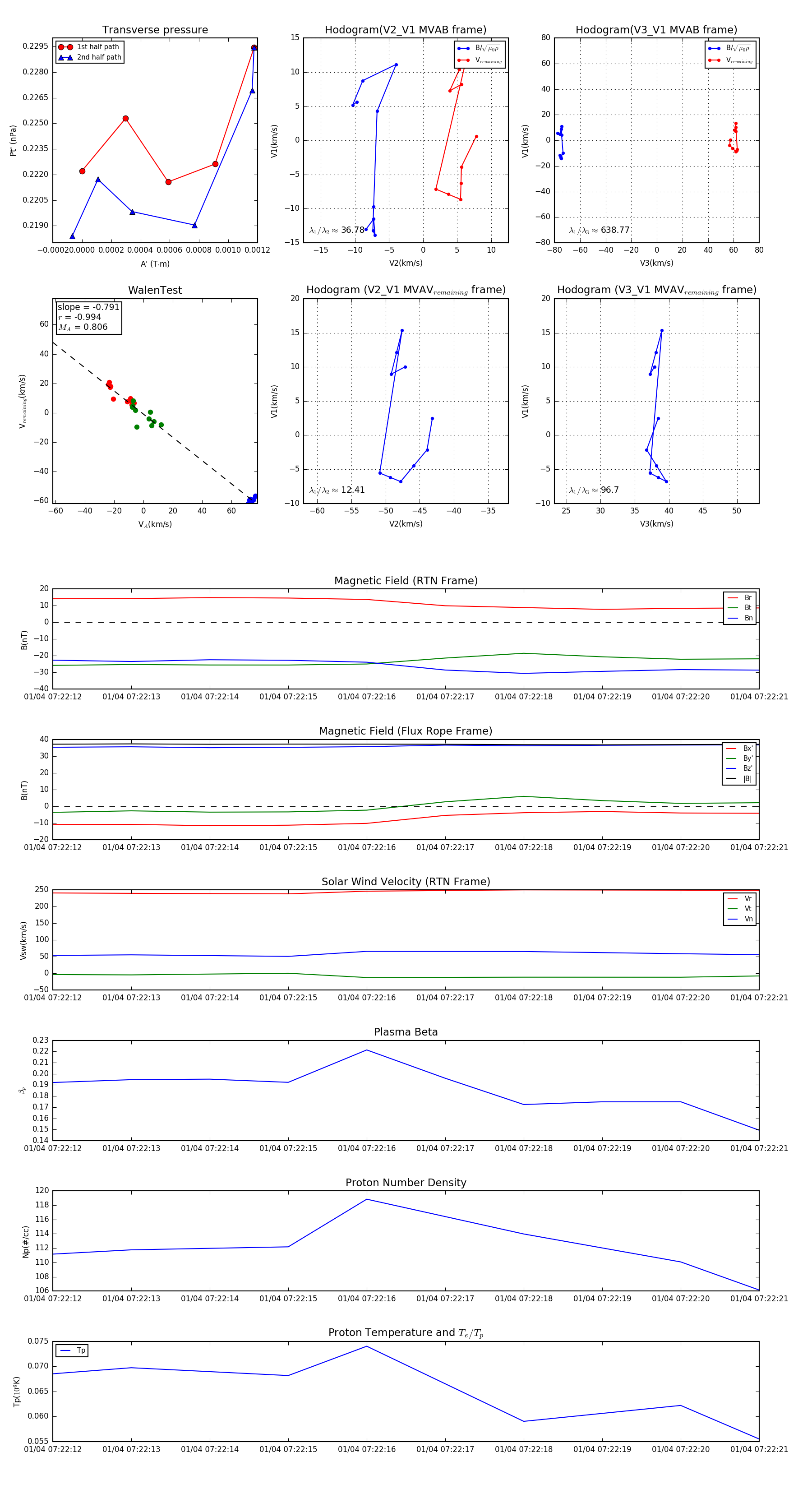
Flux Rope in 2024

Flux Rope Event 2024-01-04 07:22:12 ~ 2024-01-04 07:22:21 (10 seconds)


plot