HOME   LIST
‹–   –›

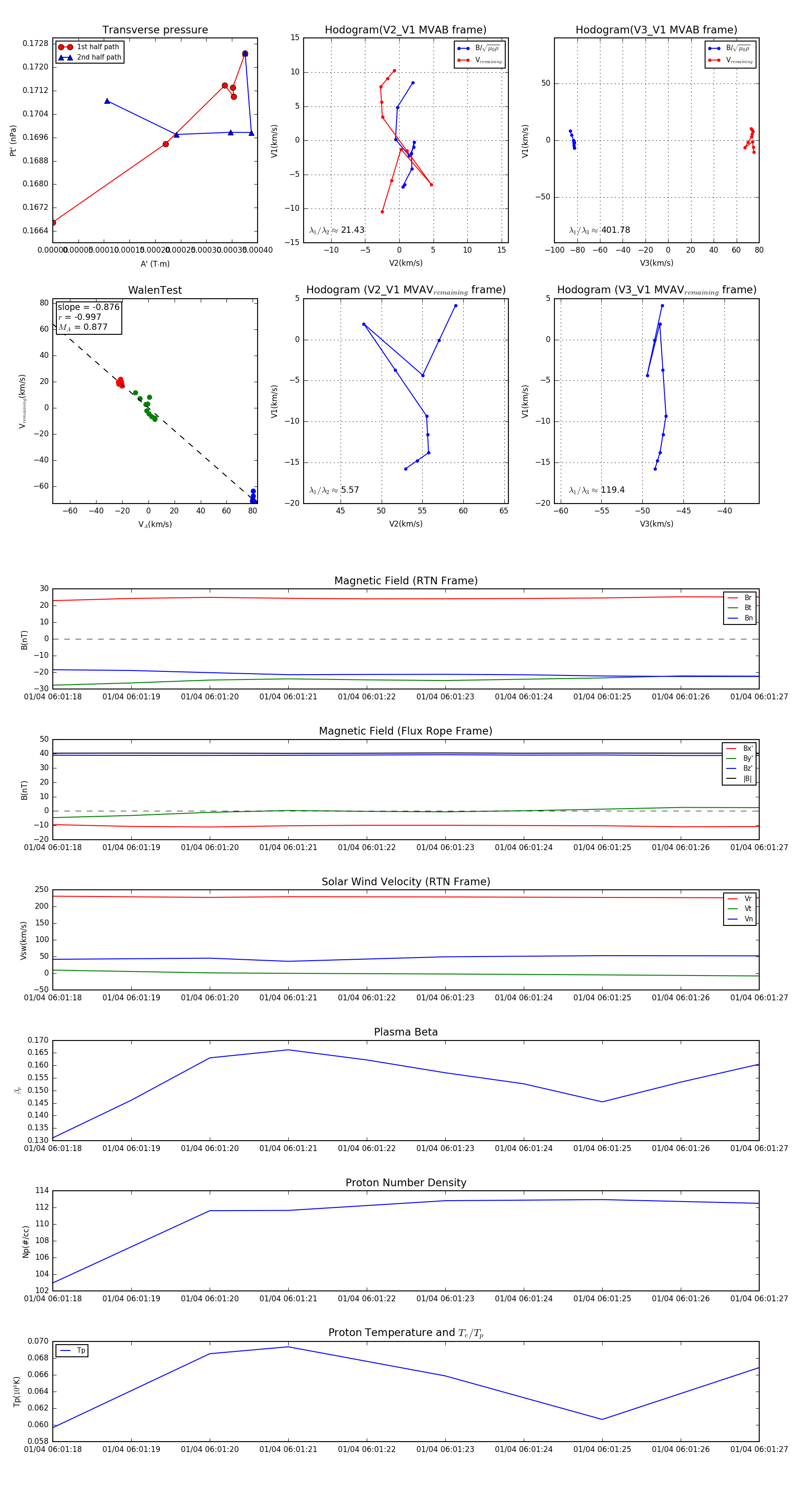
Flux Rope in 2024

Flux Rope Event 2024-01-04 06:01:18 ~ 2024-01-04 06:01:27 (10 seconds)


plot