HOME   LIST
‹–   –›

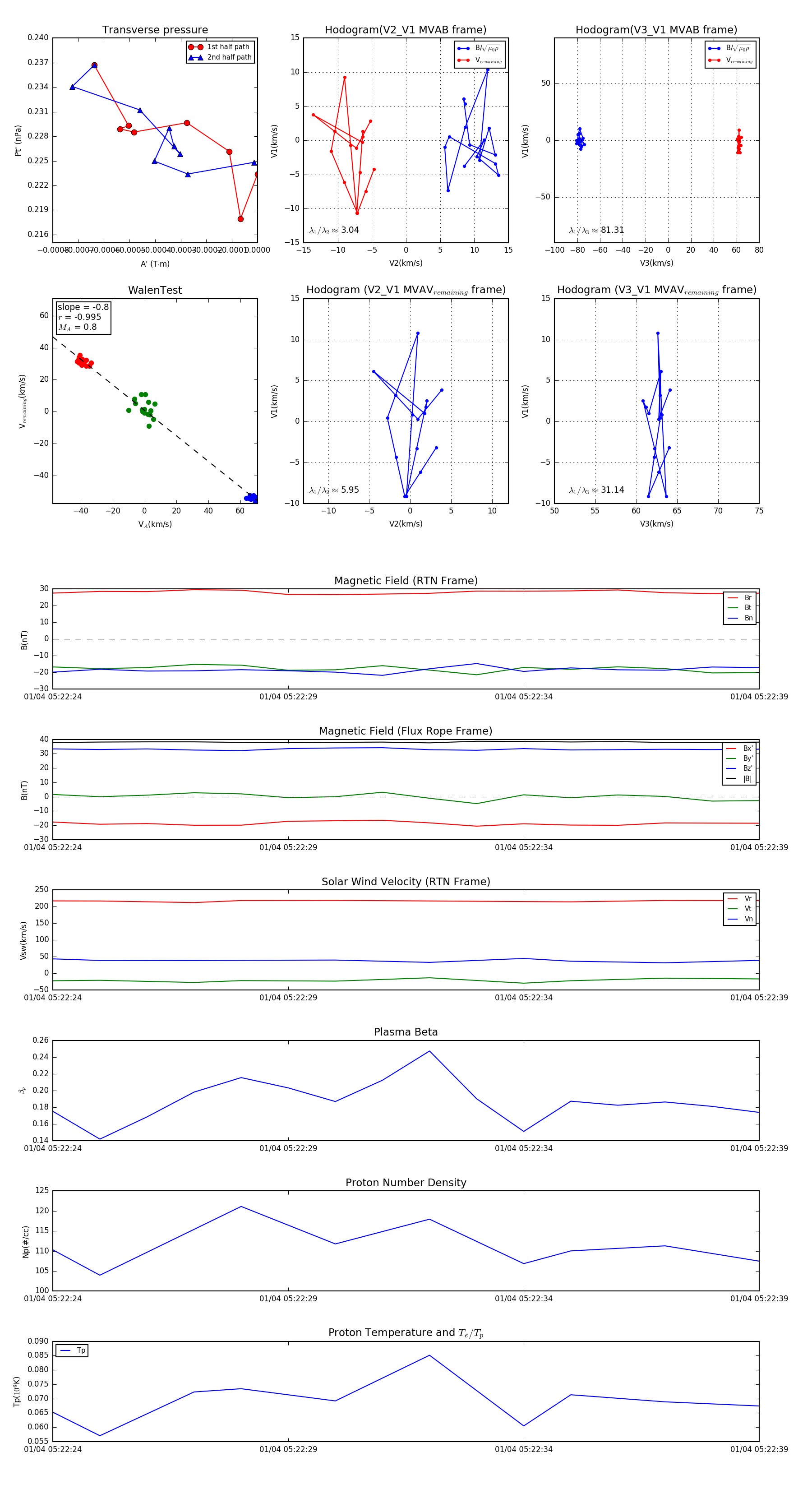
Flux Rope in 2024

Flux Rope Event 2024-01-04 05:22:24 ~ 2024-01-04 05:22:39 (16 seconds)


plot