HOME   LIST
‹–   –›

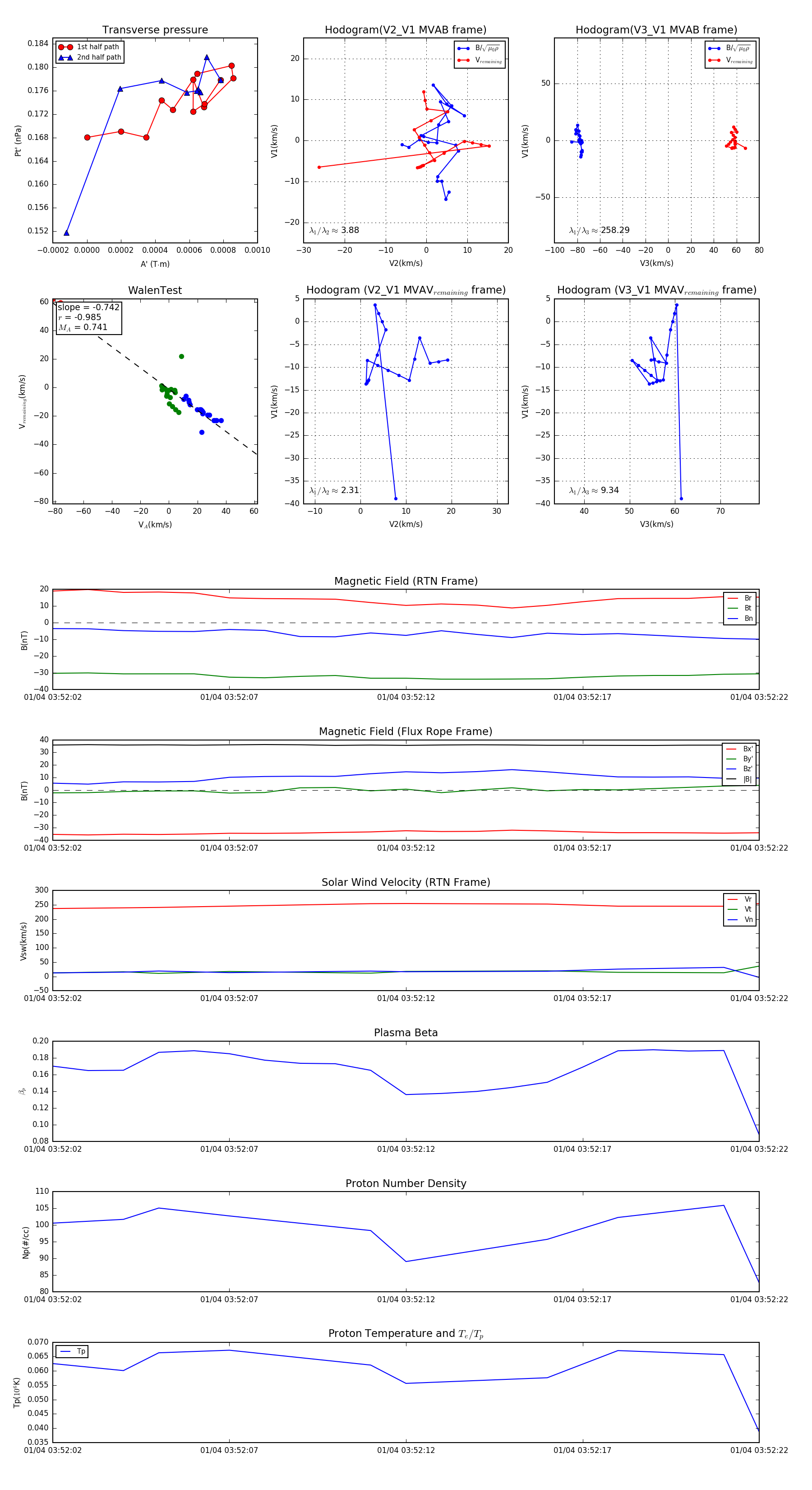
Flux Rope in 2024

Flux Rope Event 2024-01-04 03:52:02 ~ 2024-01-04 03:52:22 (21 seconds)


plot