HOME   LIST
‹–   –›

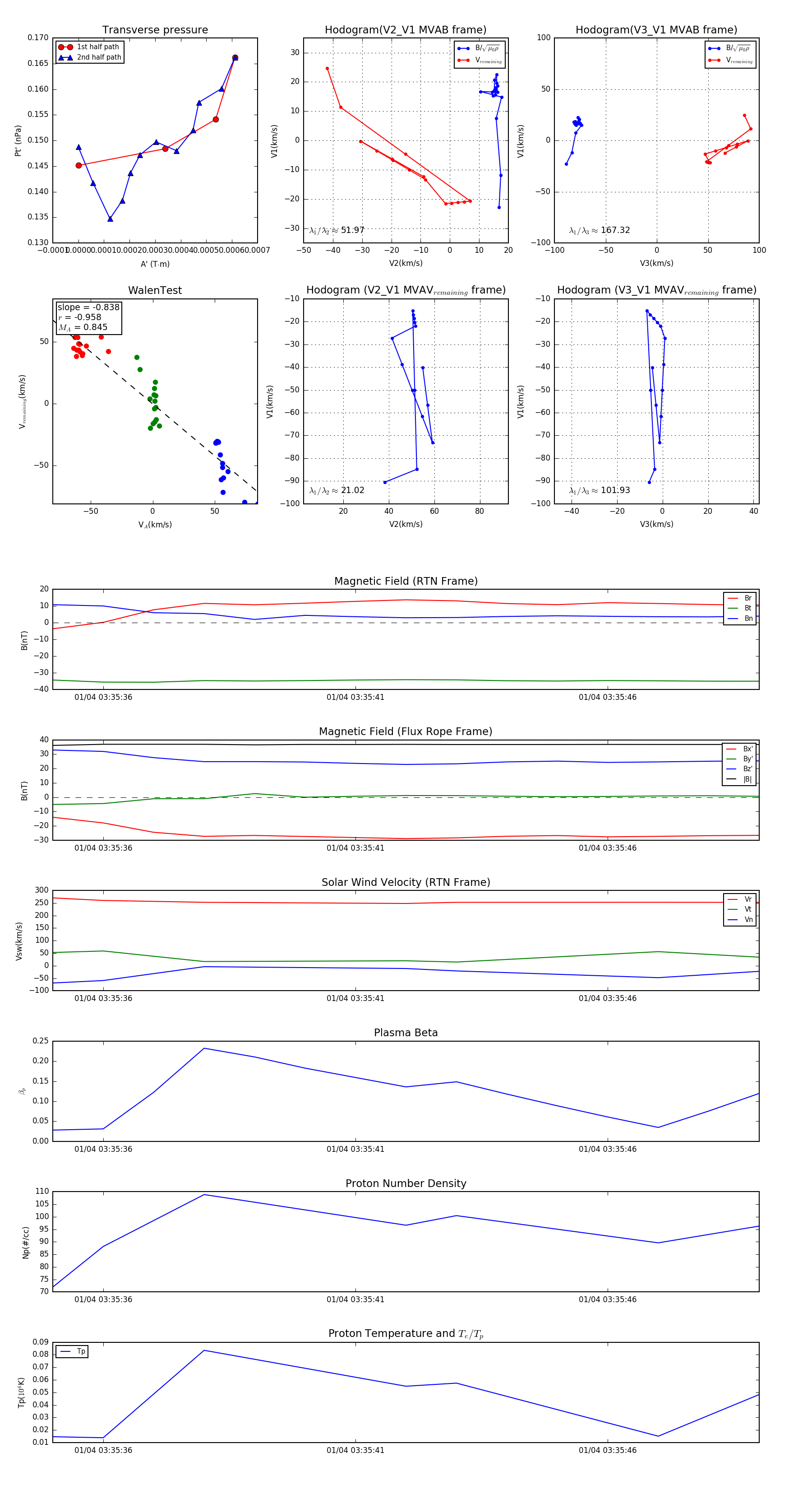
Flux Rope in 2024

Flux Rope Event 2024-01-04 03:35:35 ~ 2024-01-04 03:35:49 (15 seconds)


plot