HOME   LIST
‹–   –›

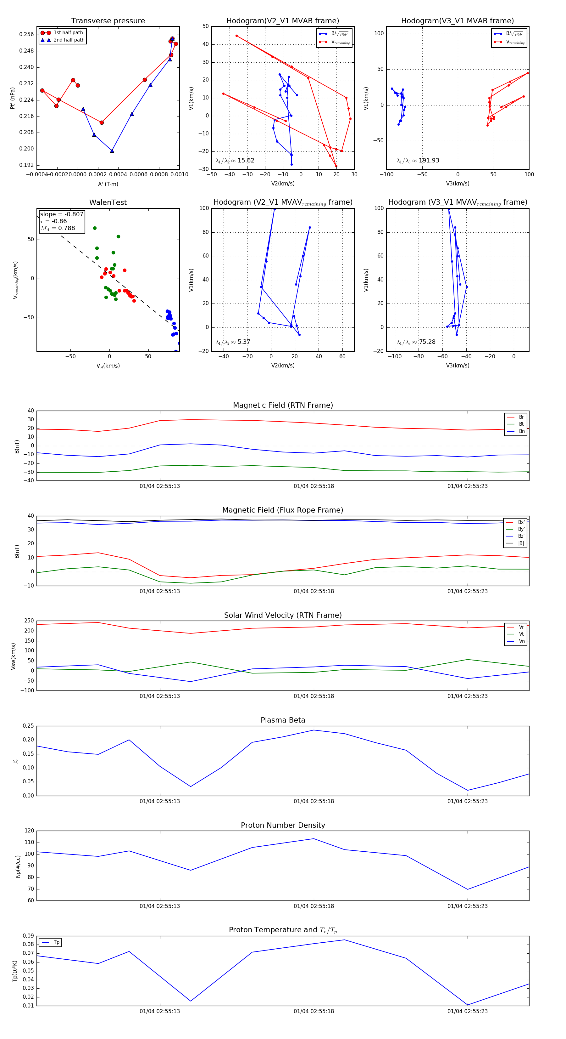
Flux Rope in 2024

Flux Rope Event 2024-01-04 02:55:09 ~ 2024-01-04 02:55:25 (17 seconds)


plot