HOME   LIST
‹–   –›

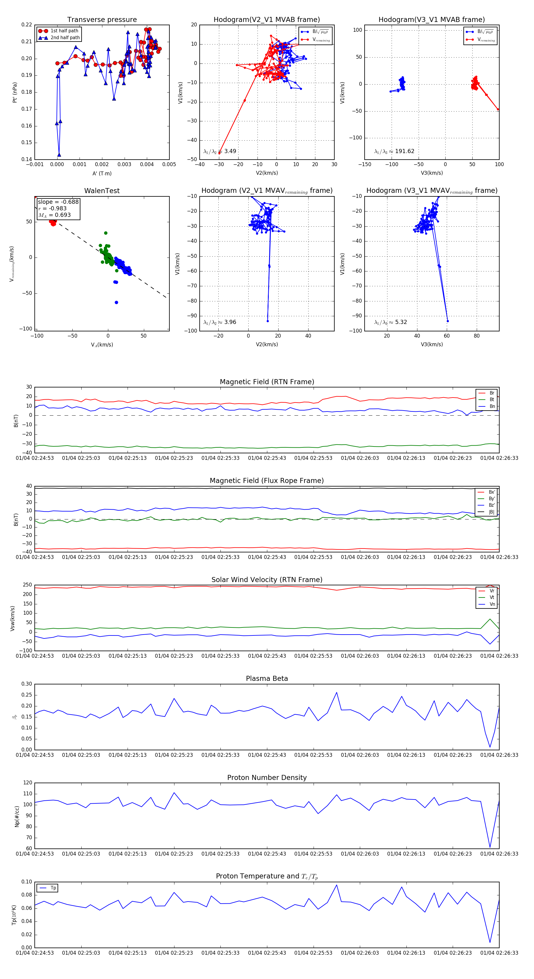
Flux Rope in 2024

Flux Rope Event 2024-01-04 02:24:53 ~ 2024-01-04 02:26:33 (101 seconds)


plot