HOME   LIST
‹–   –›

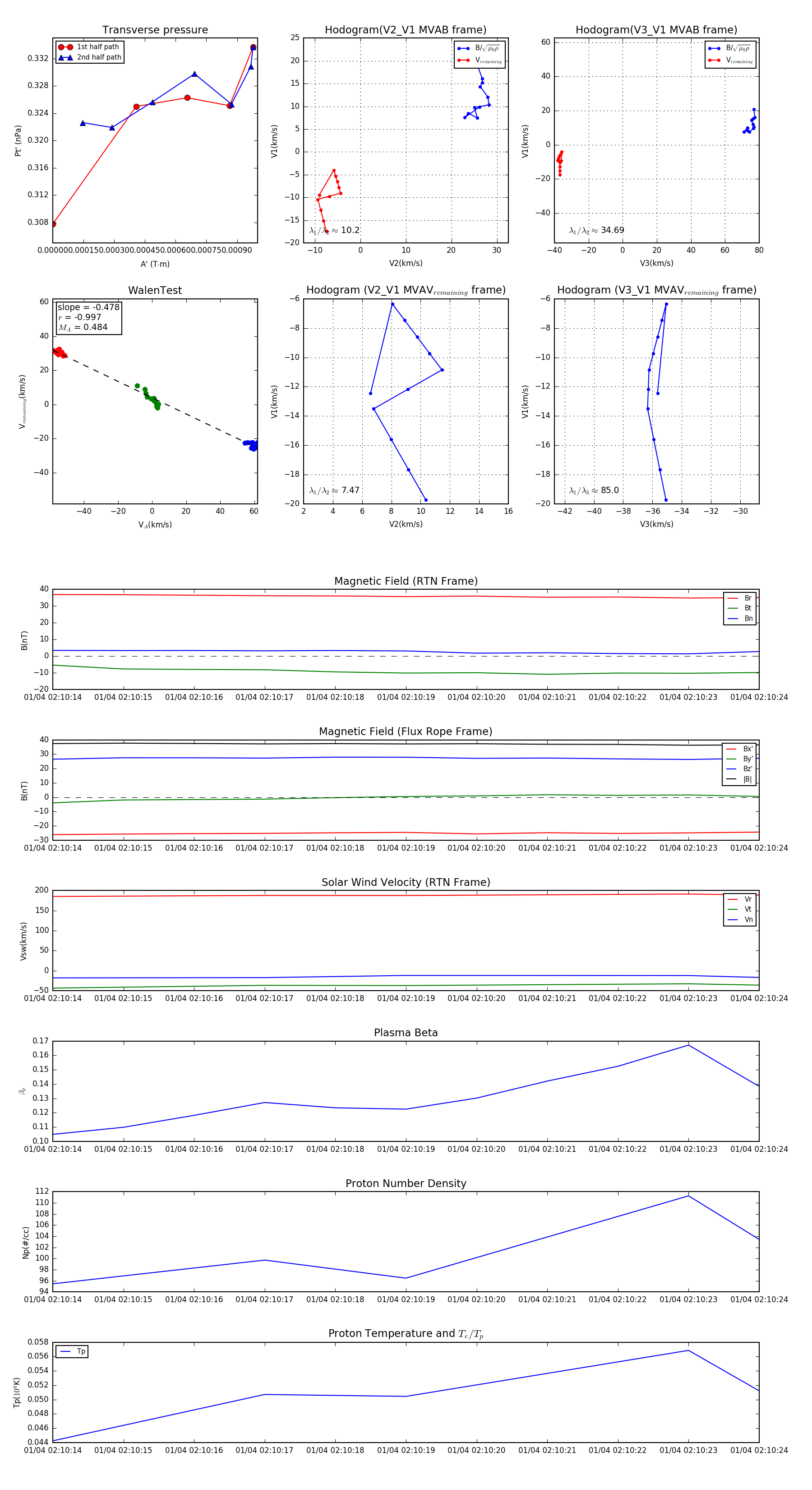
Flux Rope in 2024

Flux Rope Event 2024-01-04 02:10:14 ~ 2024-01-04 02:10:24 (11 seconds)


plot