HOME   LIST
‹–   –›

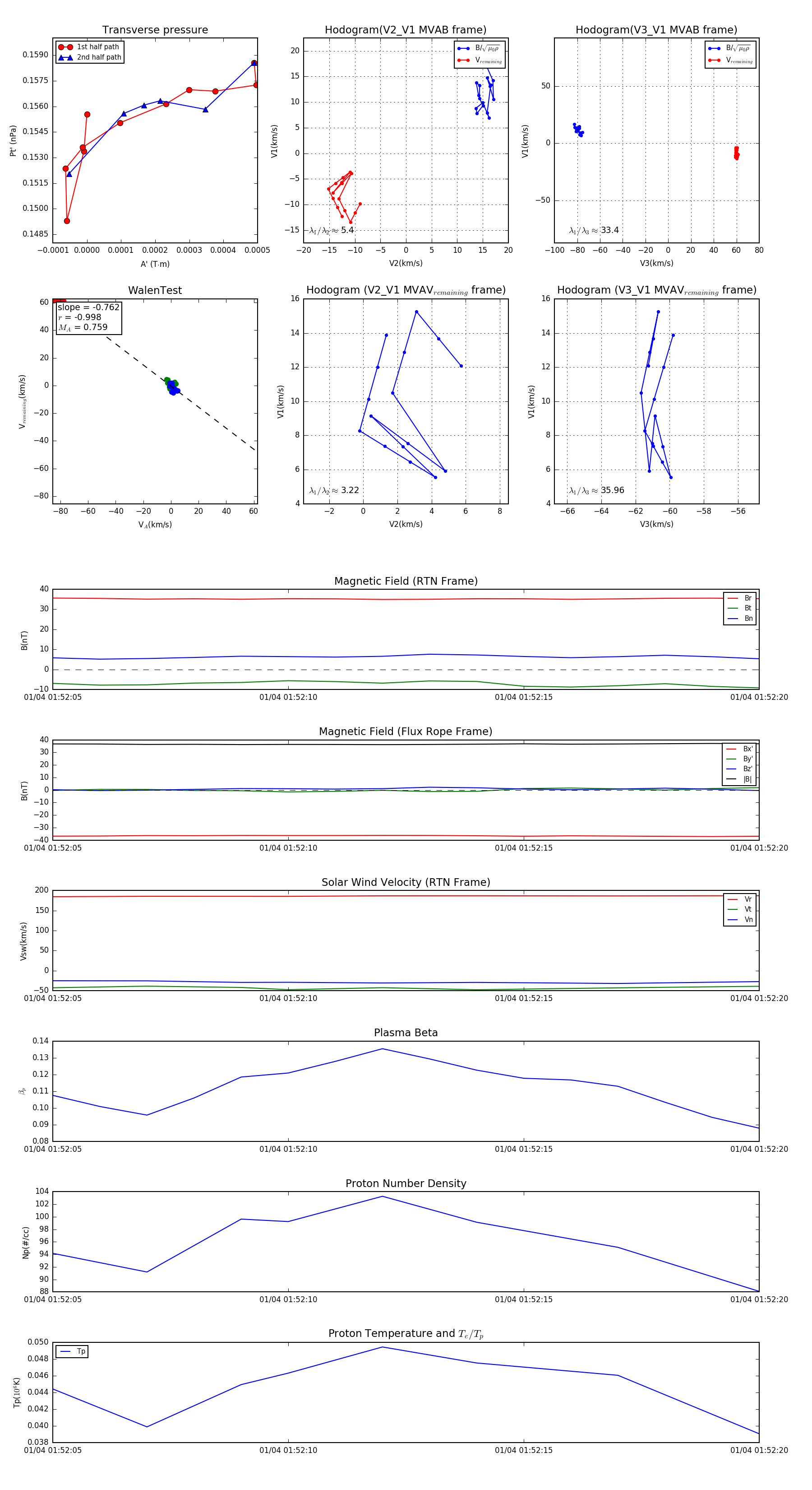
Flux Rope in 2024

Flux Rope Event 2024-01-04 01:52:05 ~ 2024-01-04 01:52:20 (16 seconds)


plot