HOME   LIST
‹–   –›

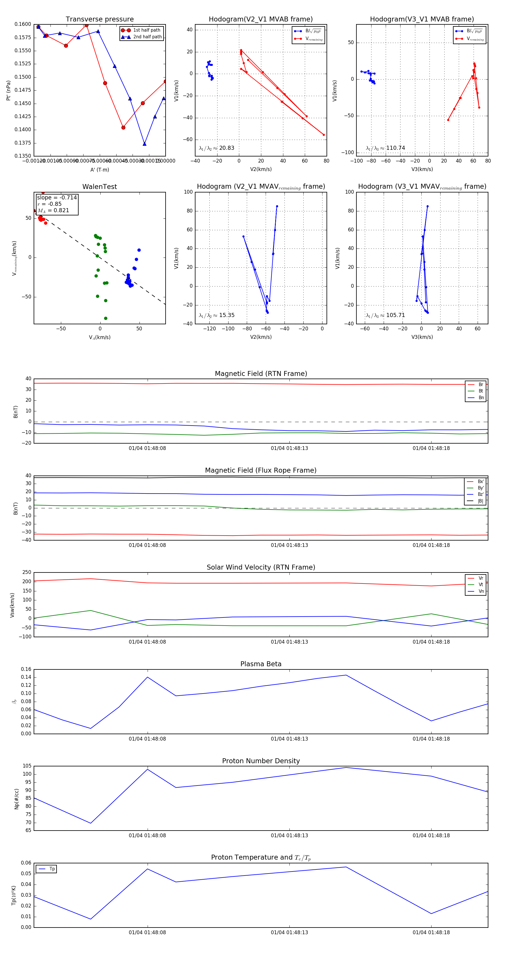
Flux Rope in 2024

Flux Rope Event 2024-01-04 01:48:04 ~ 2024-01-04 01:48:20 (17 seconds)


plot