HOME   LIST
‹–   –›

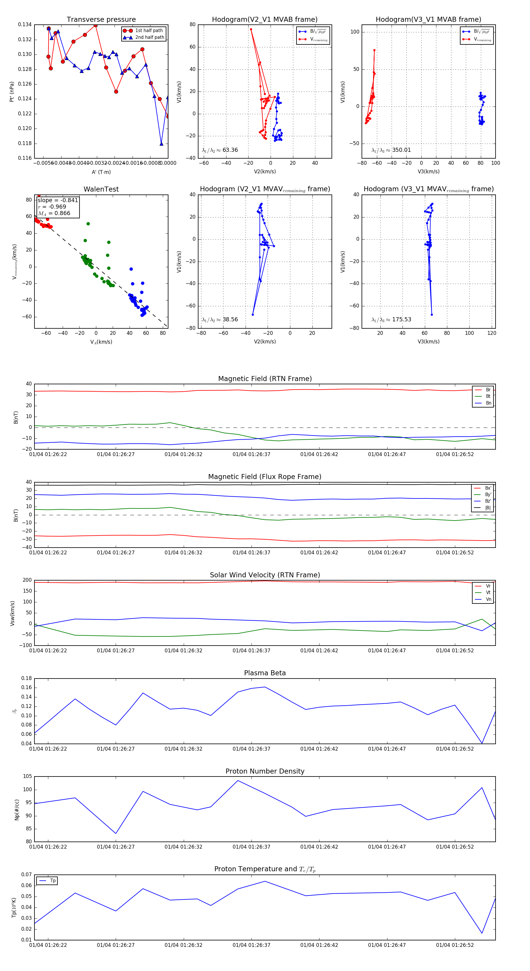
Flux Rope in 2024

Flux Rope Event 2024-01-04 01:26:21 ~ 2024-01-04 01:26:55 (35 seconds)


plot