HOME   LIST
‹–   –›

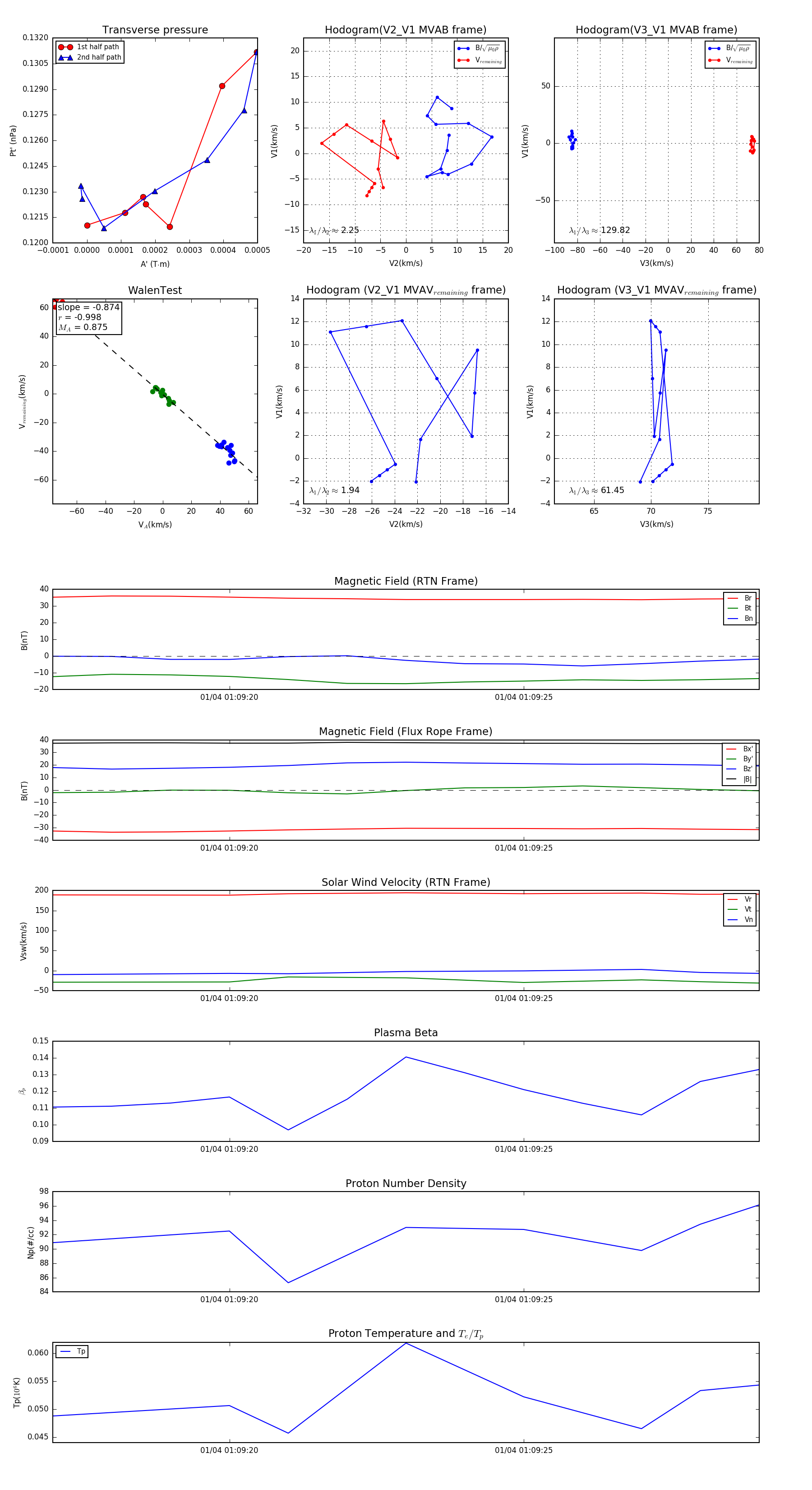
Flux Rope in 2024

Flux Rope Event 2024-01-04 01:09:17 ~ 2024-01-04 01:09:29 (13 seconds)


plot