HOME   LIST
‹–   –›

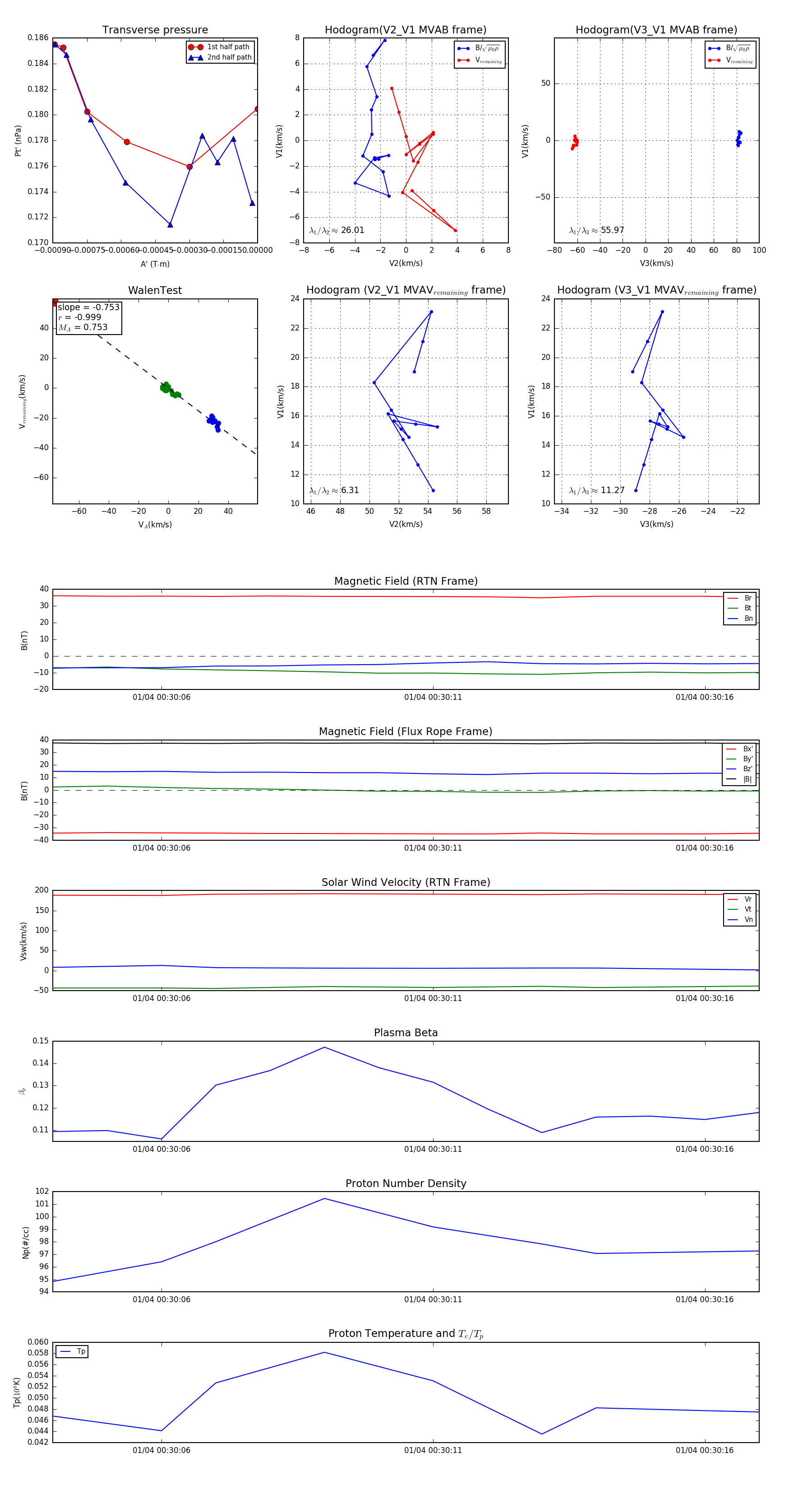
Flux Rope in 2024

Flux Rope Event 2024-01-04 00:30:04 ~ 2024-01-04 00:30:17 (14 seconds)


plot