HOME   LIST
‹–   –›

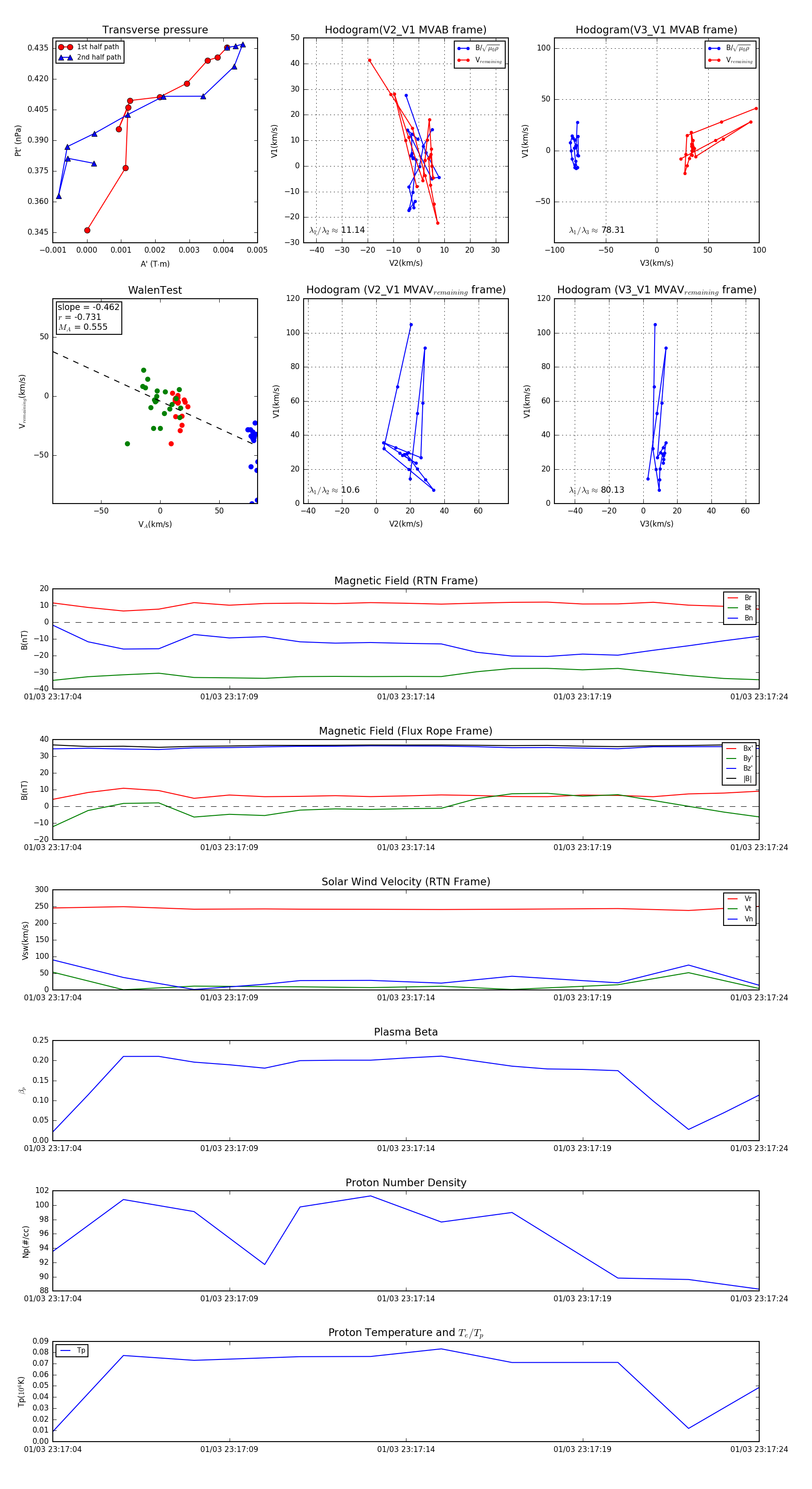
Flux Rope in 2024

Flux Rope Event 2024-01-03 23:17:04 ~ 2024-01-03 23:17:24 (21 seconds)


plot