HOME   LIST
‹–   –›

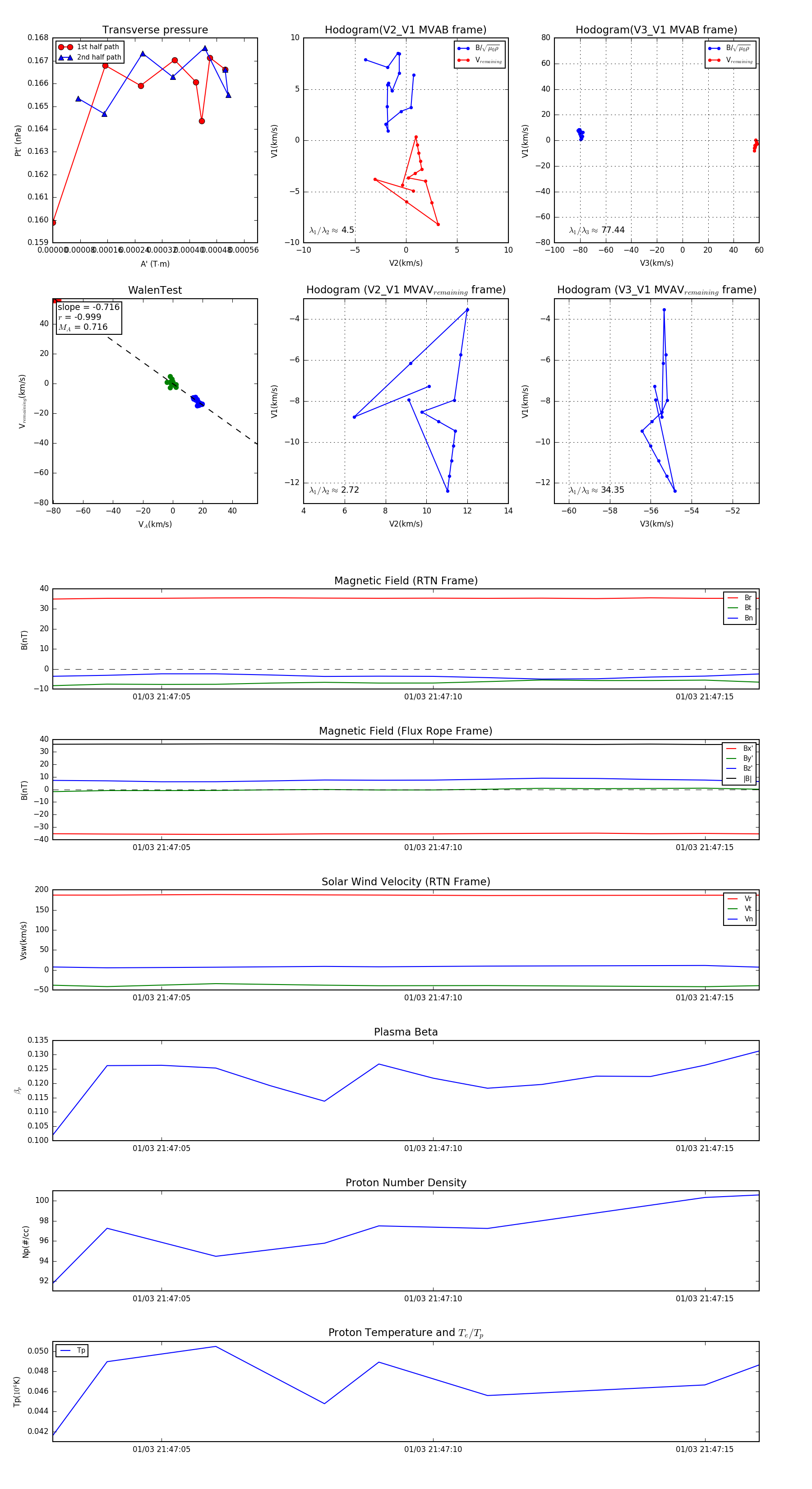
Flux Rope in 2024

Flux Rope Event 2024-01-03 21:47:03 ~ 2024-01-03 21:47:16 (14 seconds)


plot