HOME   LIST
‹–   –›

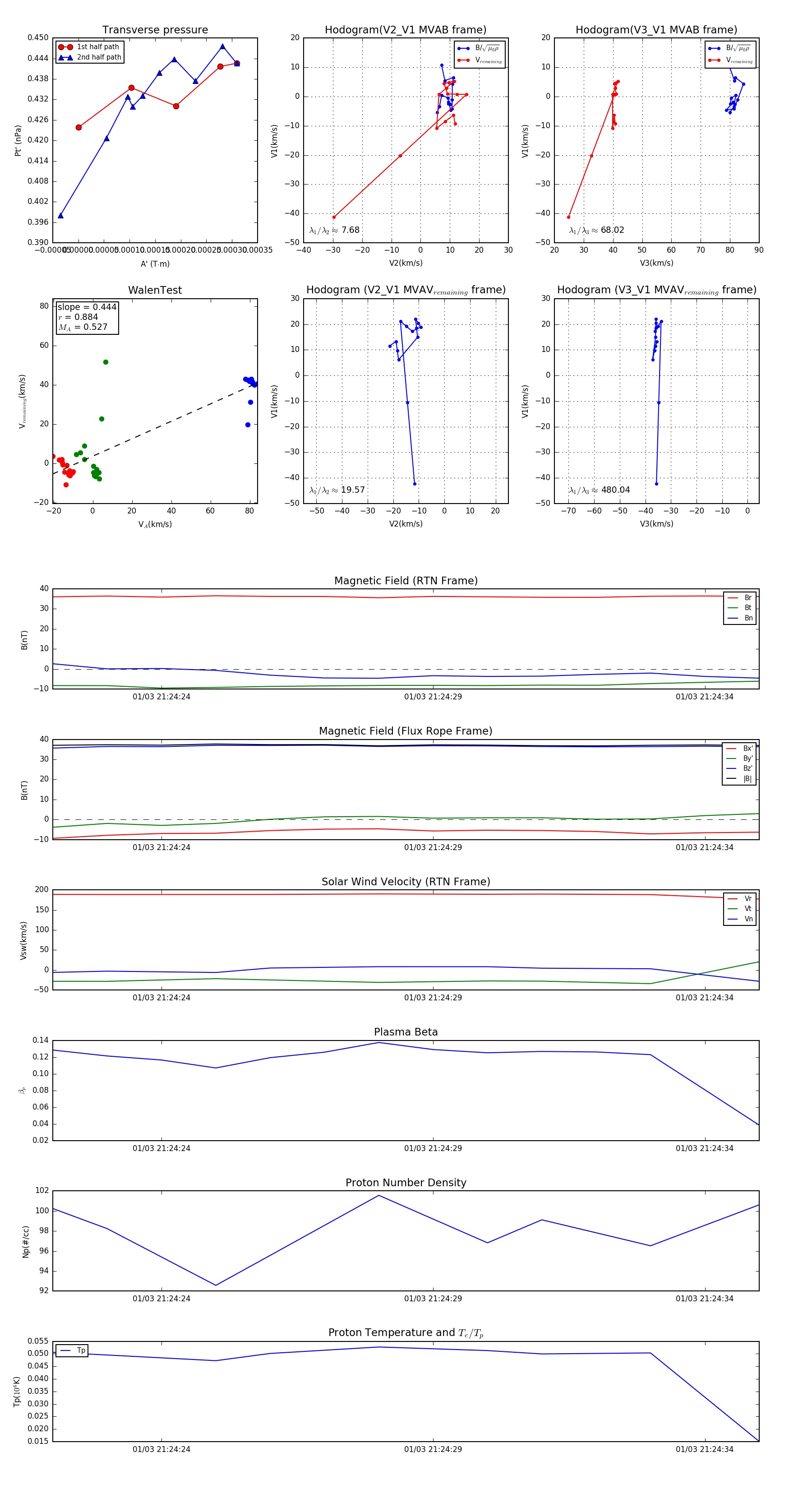
Flux Rope in 2024

Flux Rope Event 2024-01-03 21:24:22 ~ 2024-01-03 21:24:35 (14 seconds)


plot