HOME   LIST
‹–   –›

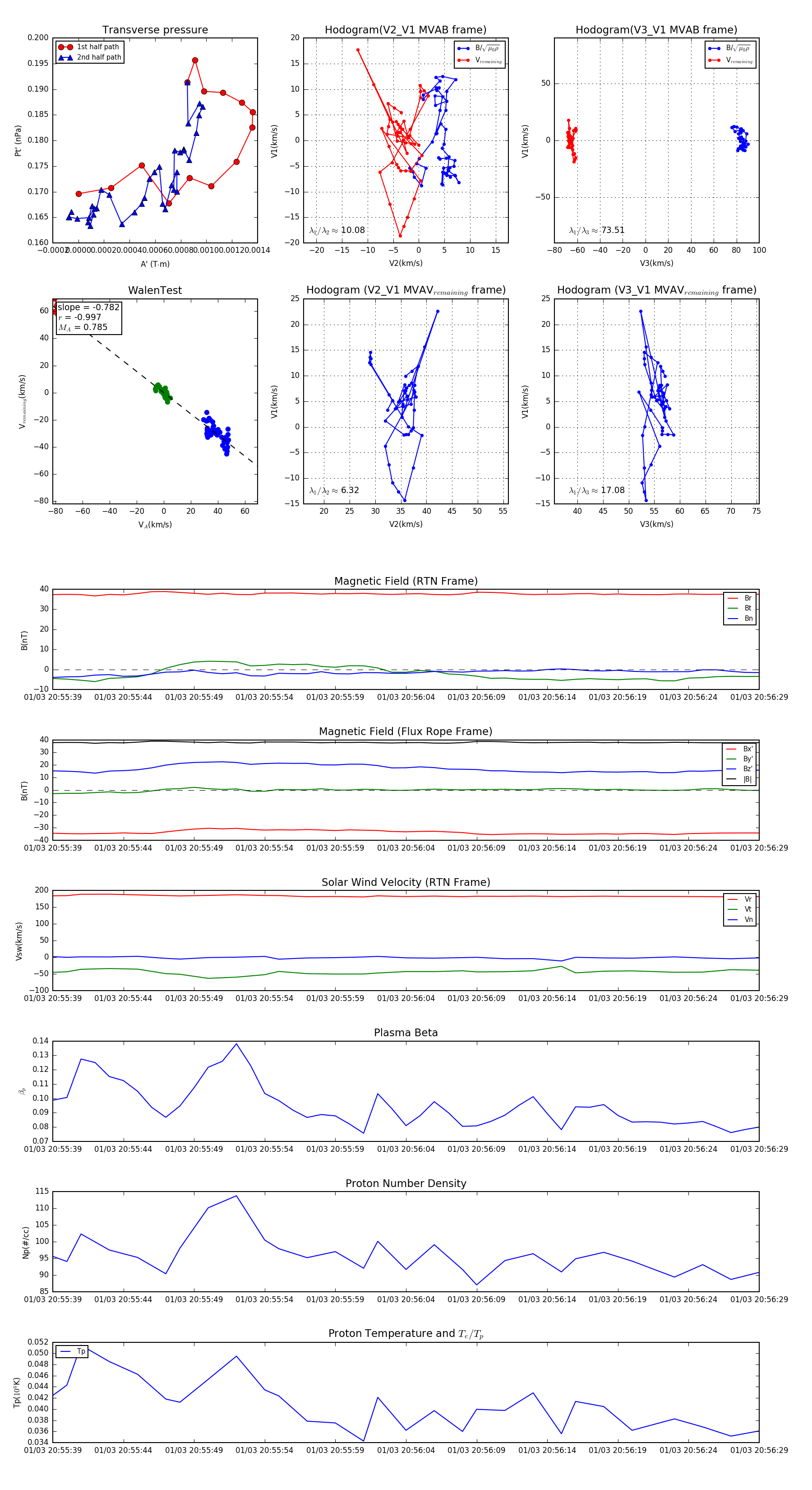
Flux Rope in 2024

Flux Rope Event 2024-01-03 20:55:39 ~ 2024-01-03 20:56:29 (51 seconds)


plot