HOME   LIST
‹–   –›

Flux Rope in 2024

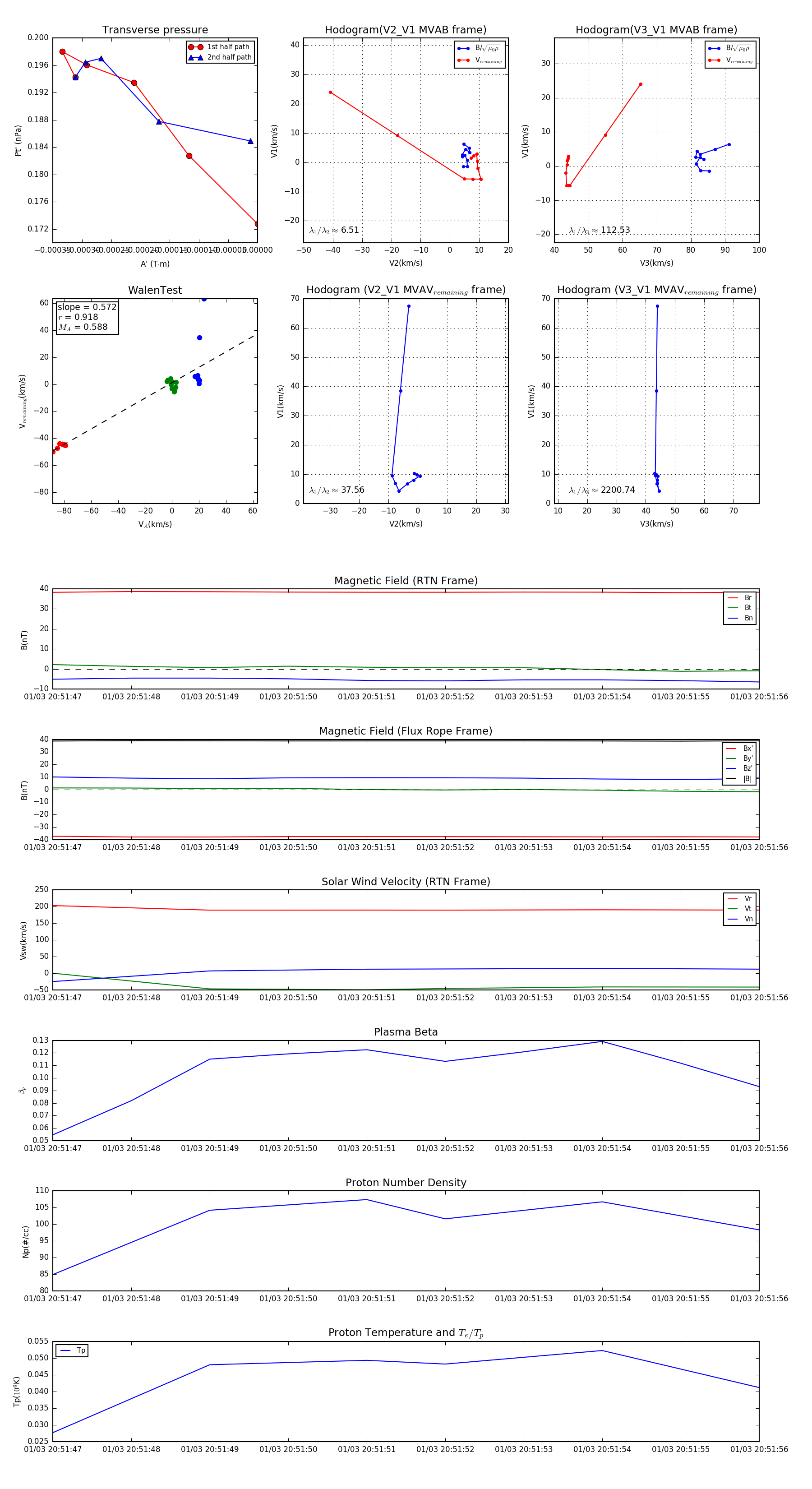
Flux Rope Event 2024-01-03 20:51:47 ~ 2024-01-03 20:51:56 (10 seconds)


plot