HOME   LIST
‹–   –›

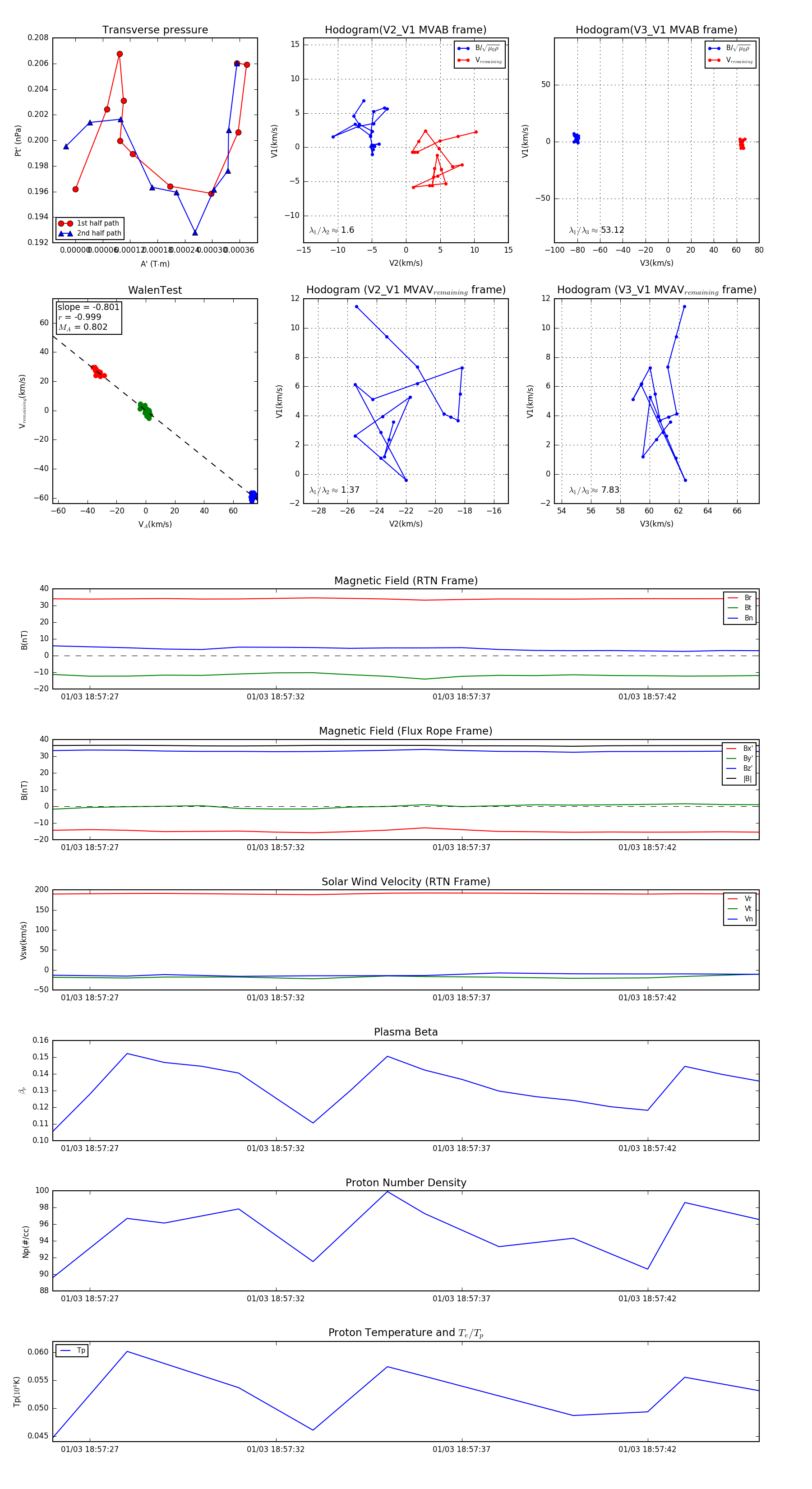
Flux Rope in 2024

Flux Rope Event 2024-01-03 18:57:26 ~ 2024-01-03 18:57:45 (20 seconds)


plot