HOME   LIST
‹–   –›

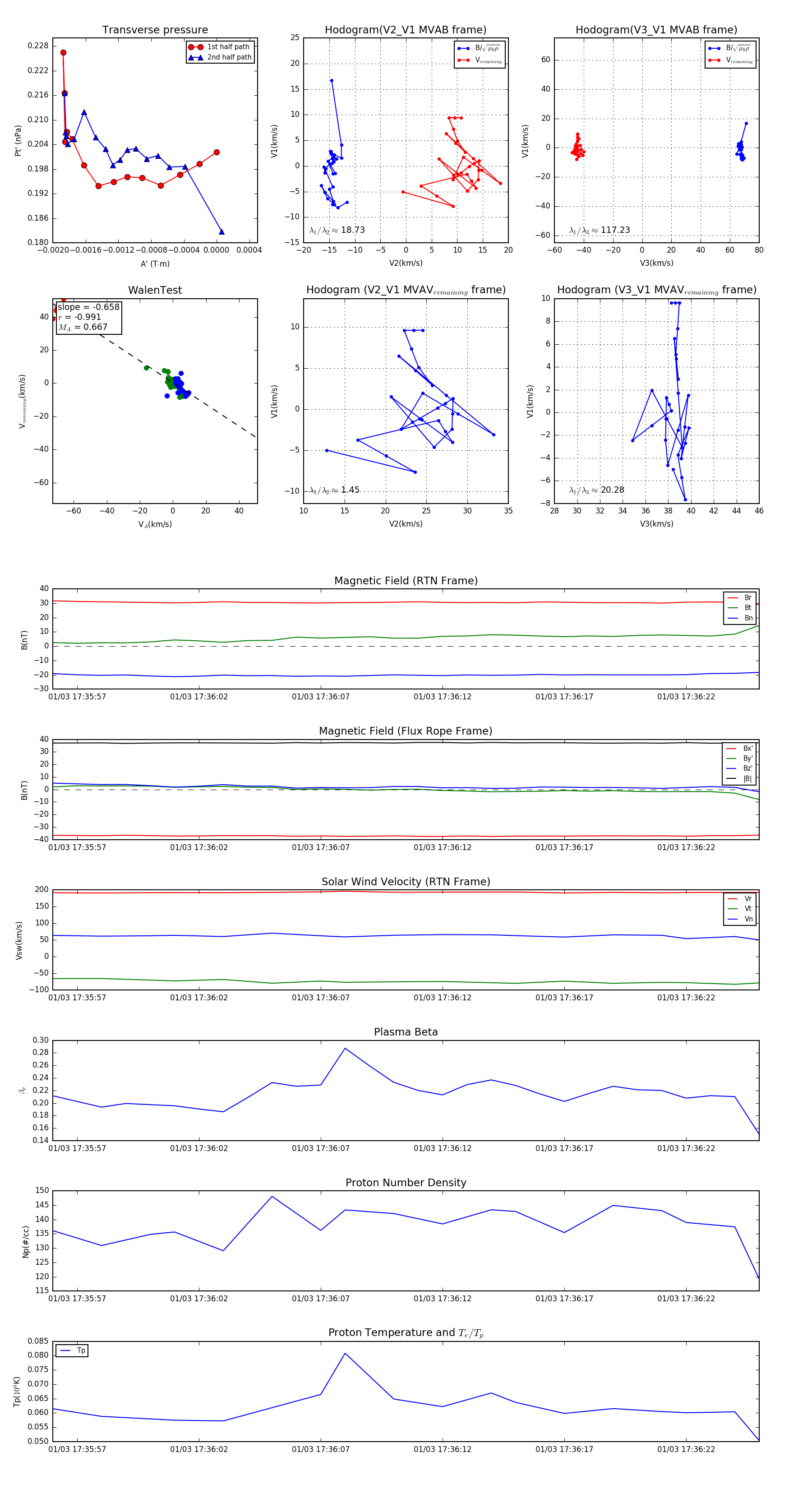
Flux Rope in 2024

Flux Rope Event 2024-01-03 17:35:56 ~ 2024-01-03 17:36:25 (30 seconds)


plot