HOME   LIST
‹–   –›

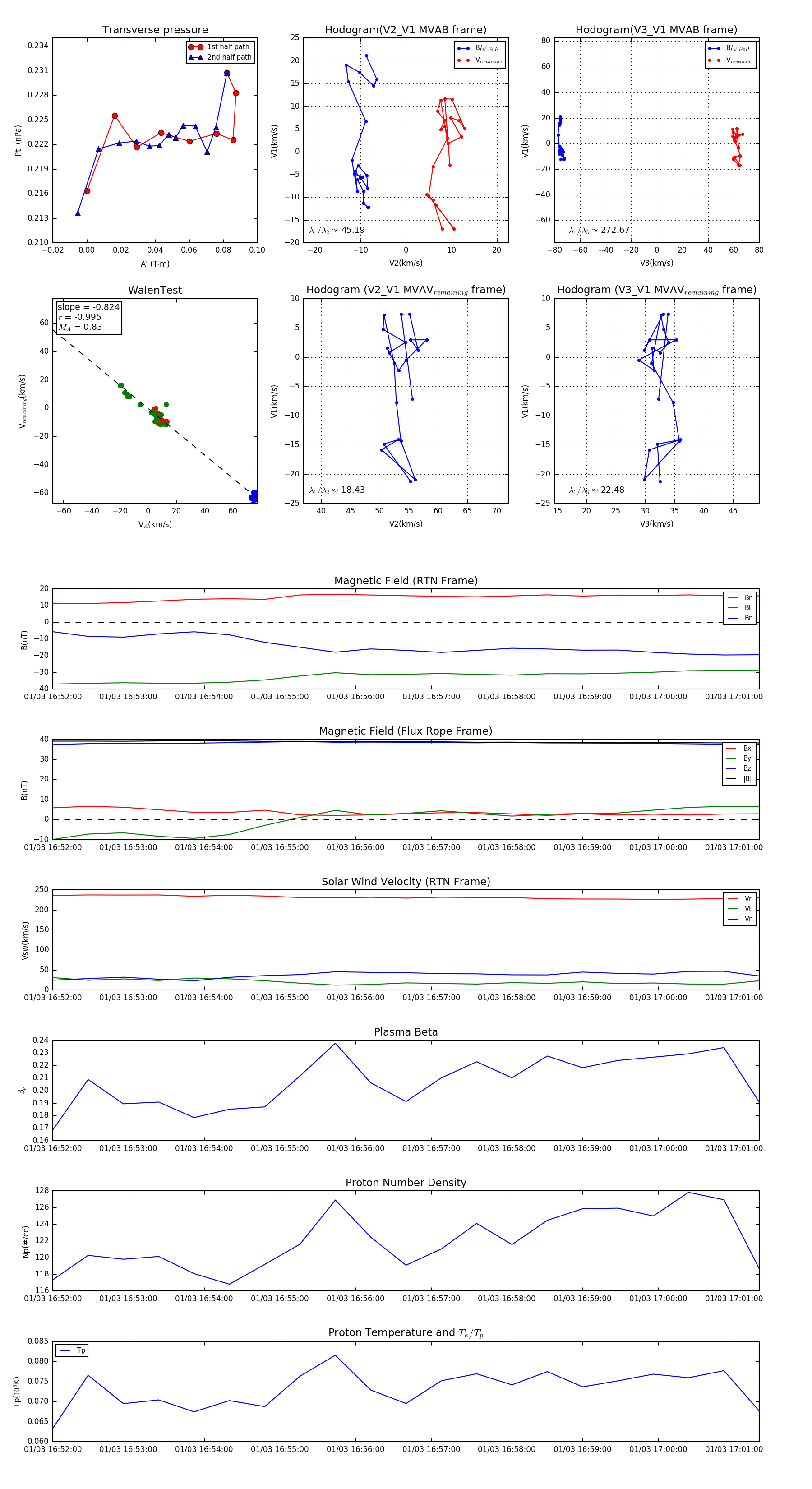
Flux Rope in 2024

Flux Rope Event 2024-01-03 16:52:00 ~ 2024-01-03 17:01:20 (561 seconds)


plot