HOME   LIST
‹–   –›

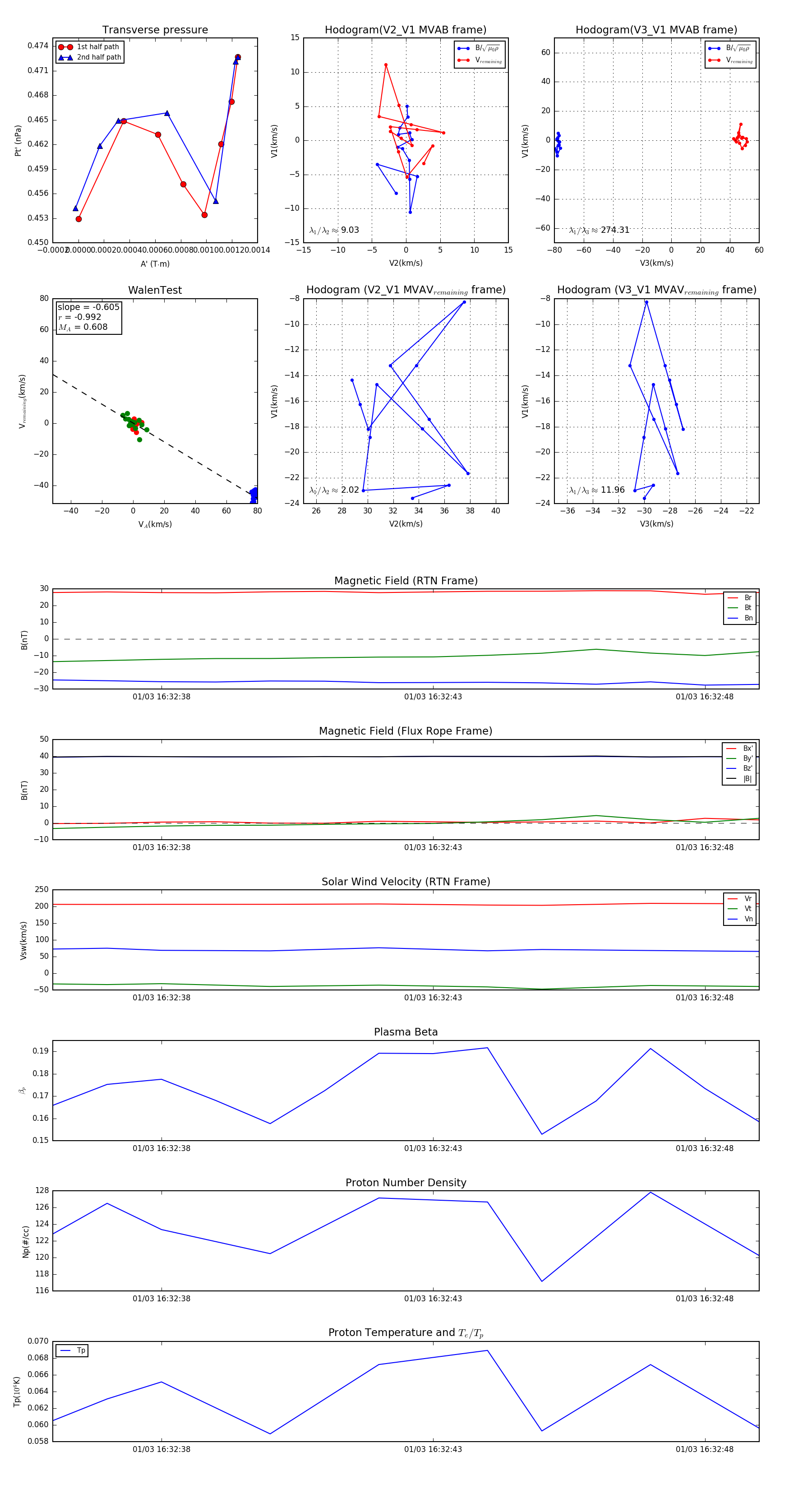
Flux Rope in 2024

Flux Rope Event 2024-01-03 16:32:36 ~ 2024-01-03 16:32:49 (14 seconds)


plot