HOME   LIST
‹–   –›

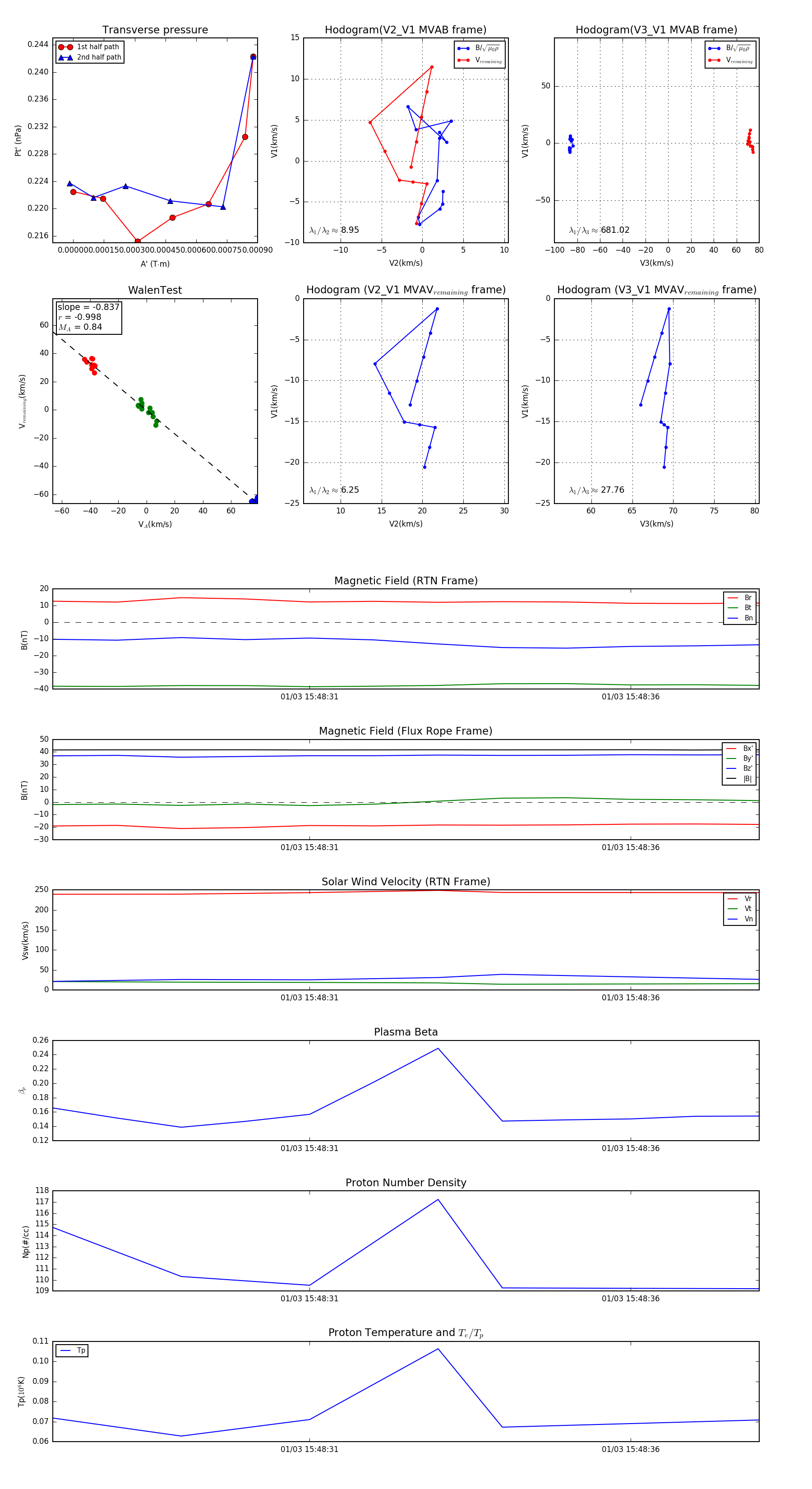
Flux Rope in 2024

Flux Rope Event 2024-01-03 15:48:27 ~ 2024-01-03 15:48:38 (12 seconds)


plot