HOME   LIST
‹–   –›

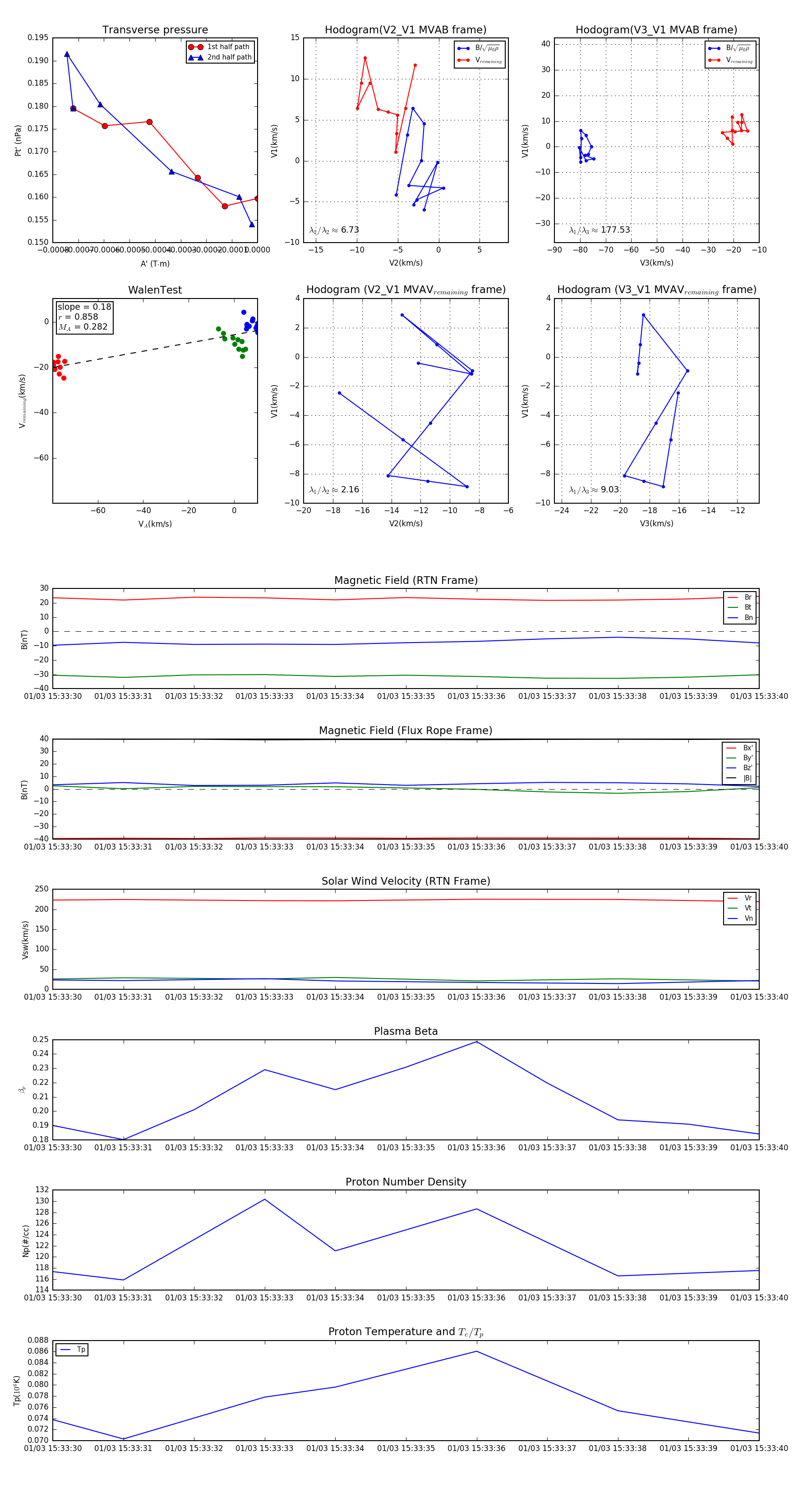
Flux Rope in 2024

Flux Rope Event 2024-01-03 15:33:30 ~ 2024-01-03 15:33:40 (11 seconds)


plot