HOME   LIST
‹–   –›

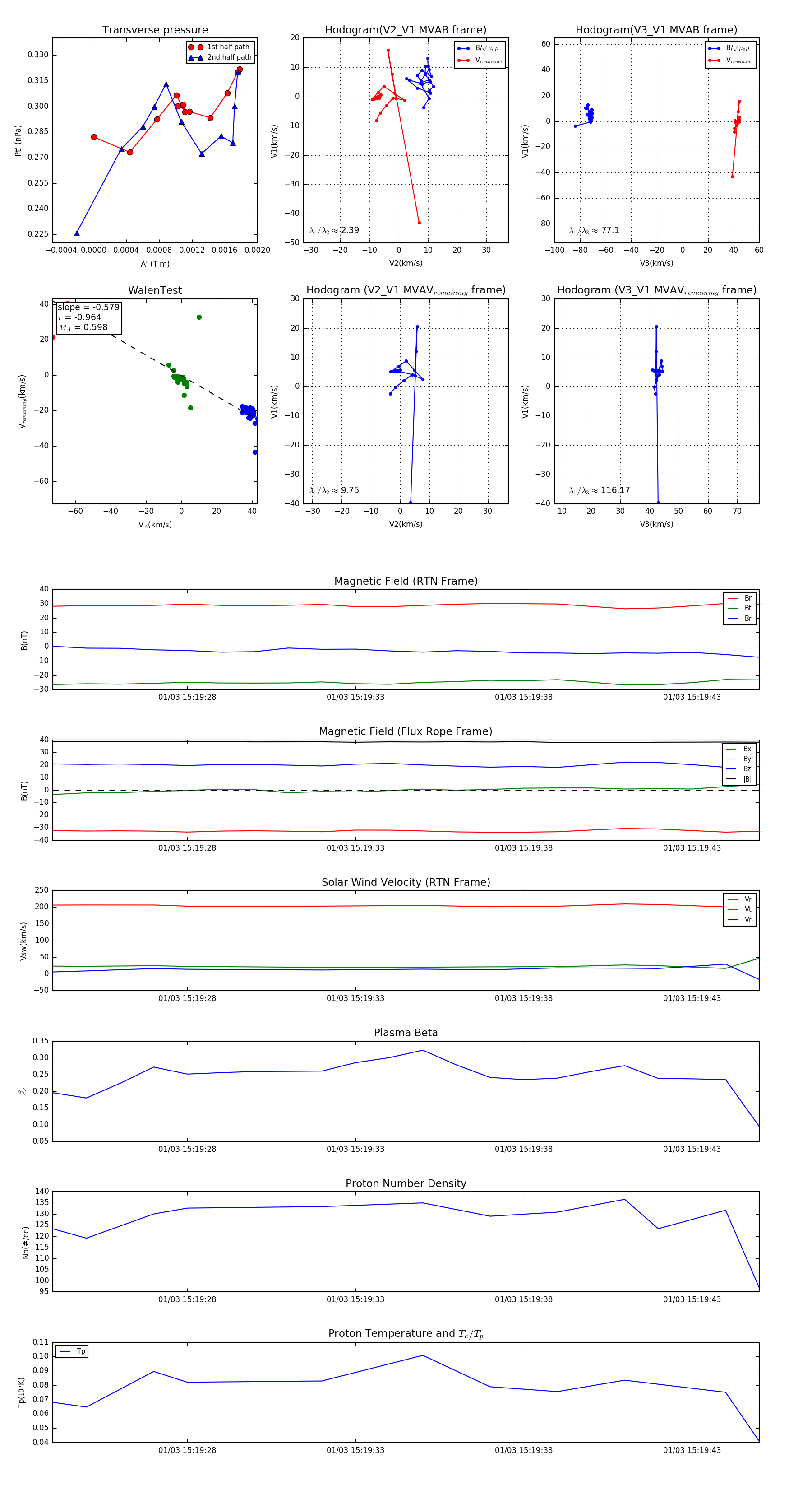
Flux Rope in 2024

Flux Rope Event 2024-01-03 15:19:24 ~ 2024-01-03 15:19:45 (22 seconds)


plot