HOME   LIST
‹–   –›

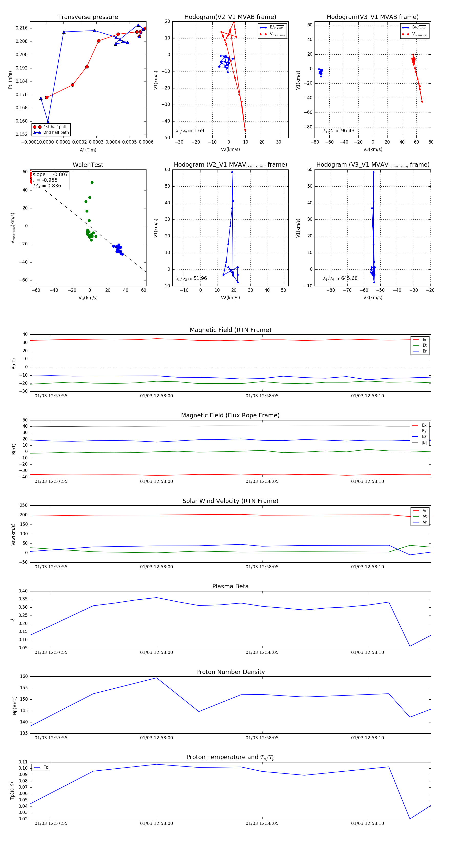
Flux Rope in 2024

Flux Rope Event 2024-01-03 12:57:54 ~ 2024-01-03 12:58:13 (20 seconds)


plot