HOME   LIST
‹–   –›

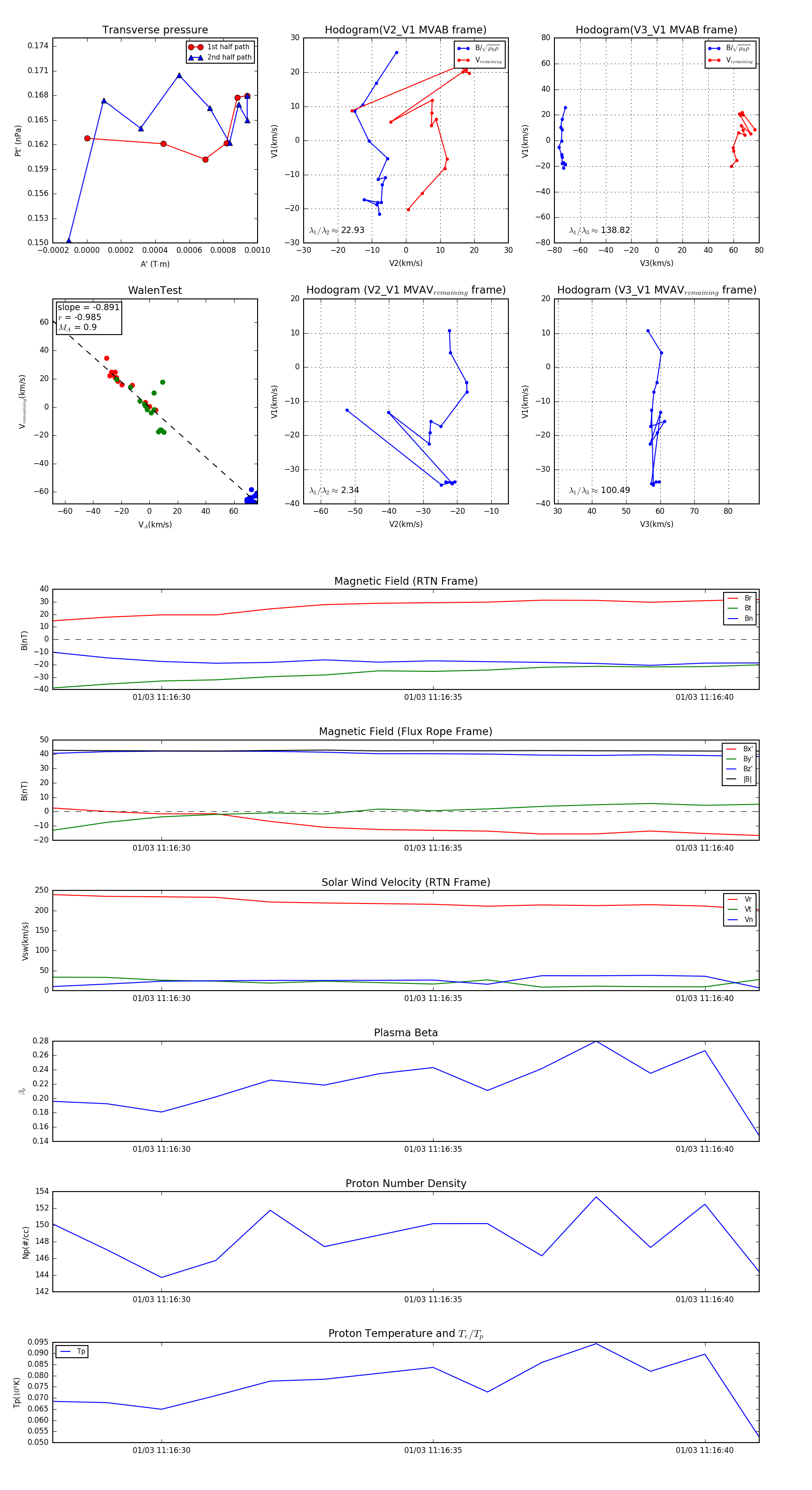
Flux Rope in 2024

Flux Rope Event 2024-01-03 11:16:28 ~ 2024-01-03 11:16:41 (14 seconds)


plot