HOME   LIST
‹–   –›

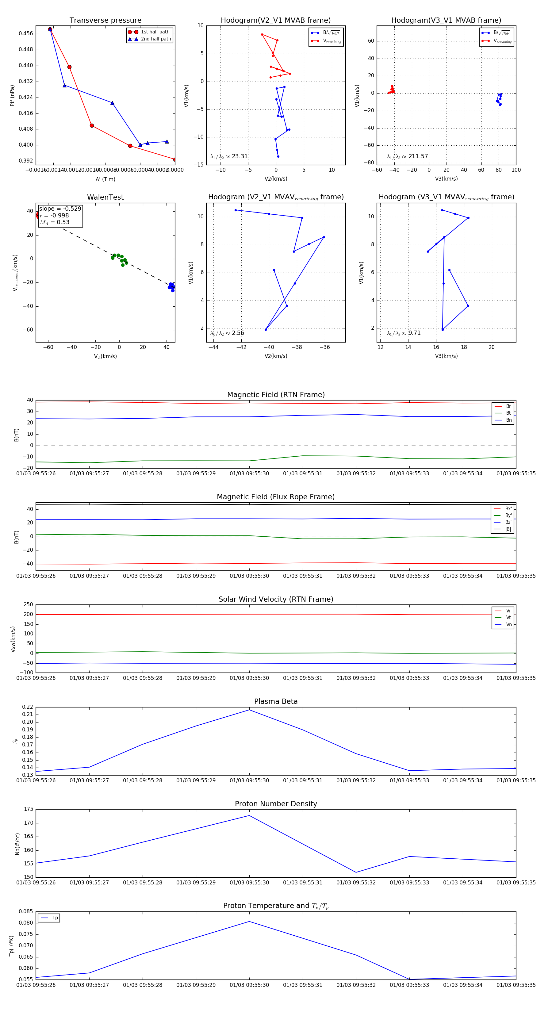
Flux Rope in 2024

Flux Rope Event 2024-01-03 09:55:26 ~ 2024-01-03 09:55:35 (10 seconds)


plot