HOME   LIST
‹–   –›

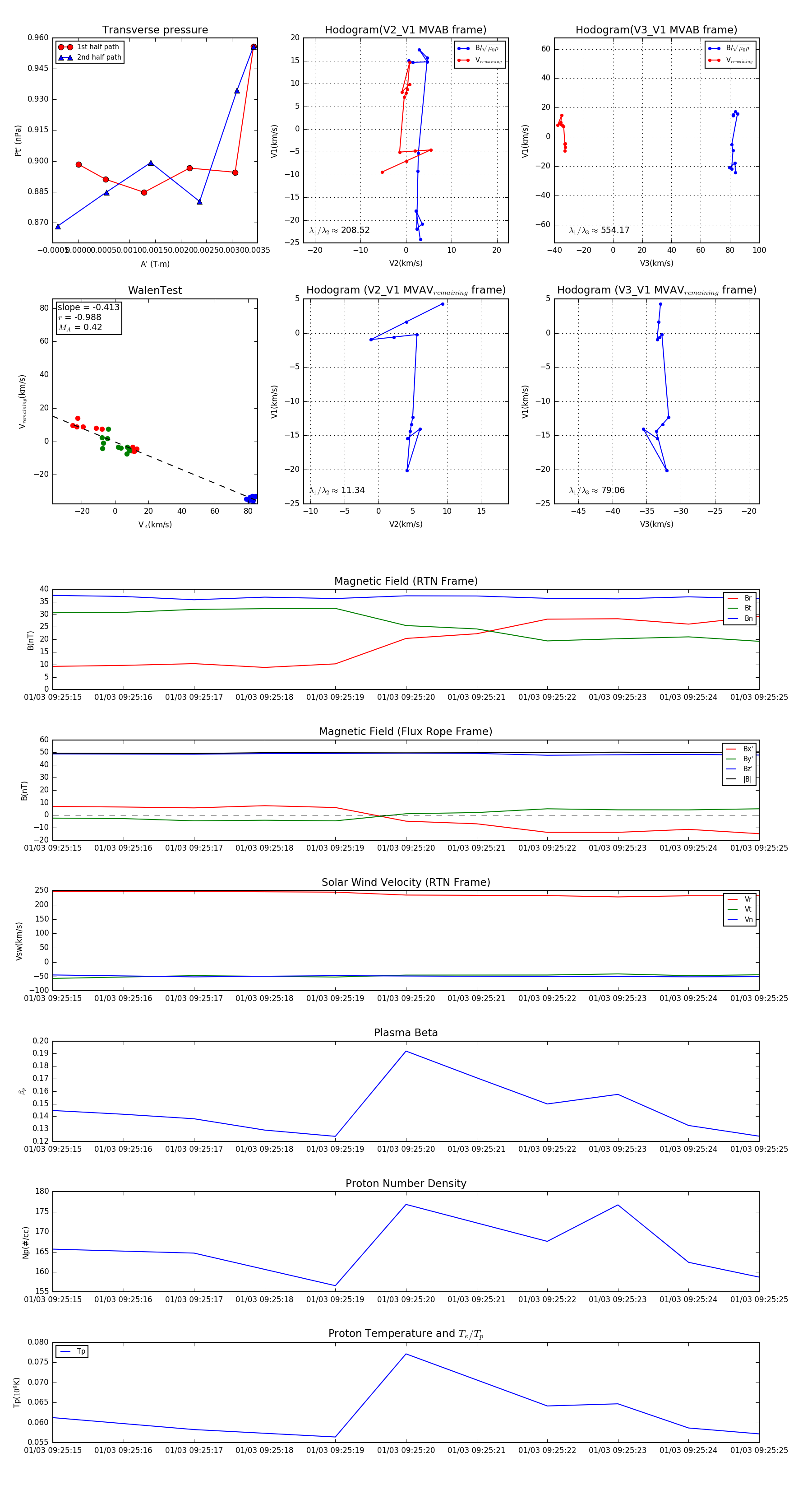
Flux Rope in 2024

Flux Rope Event 2024-01-03 09:25:15 ~ 2024-01-03 09:25:25 (11 seconds)


plot