HOME   LIST
‹–   –›

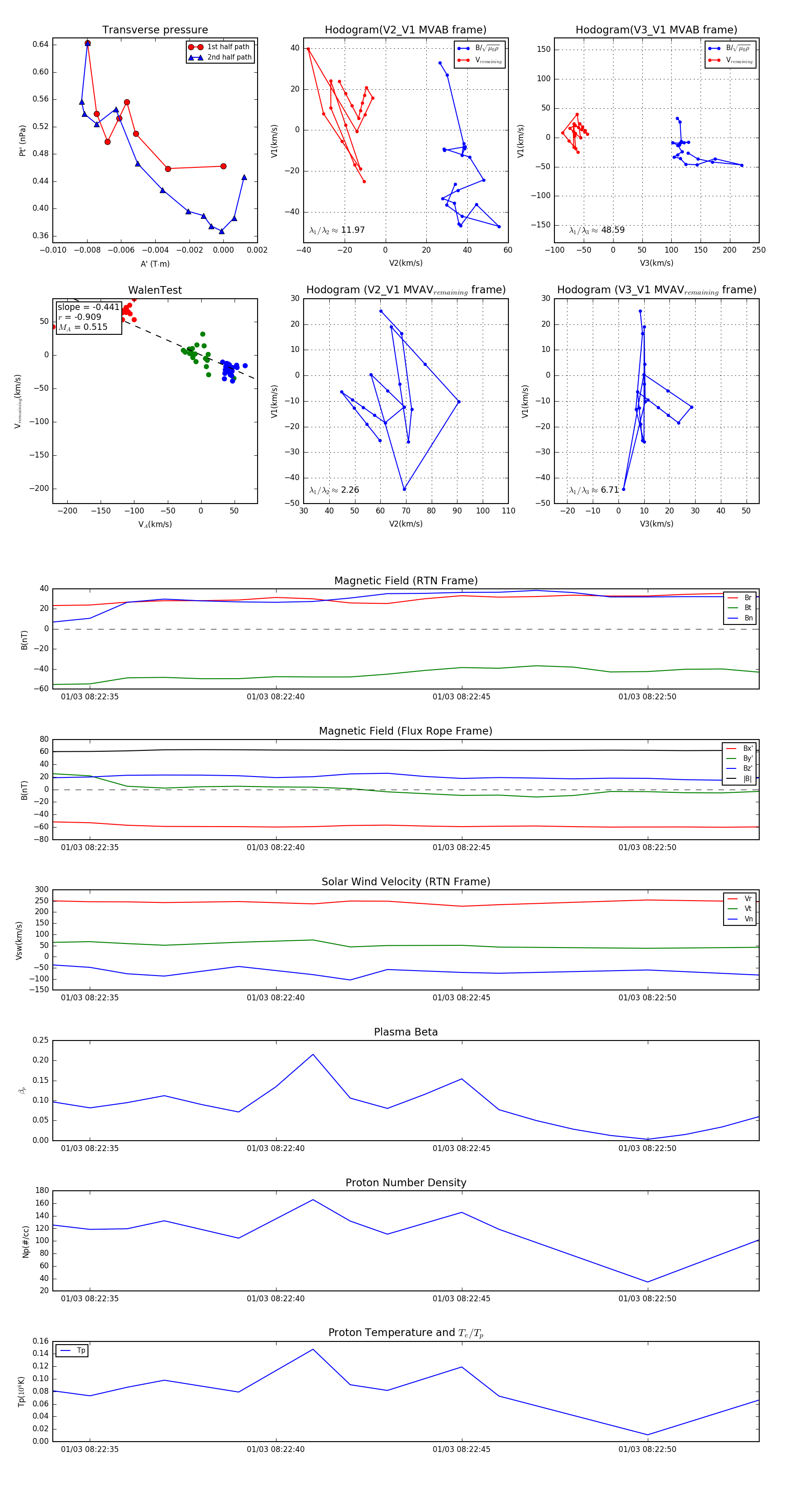
Flux Rope in 2024

Flux Rope Event 2024-01-03 08:22:34 ~ 2024-01-03 08:22:53 (20 seconds)


plot