HOME   LIST
‹–   –›

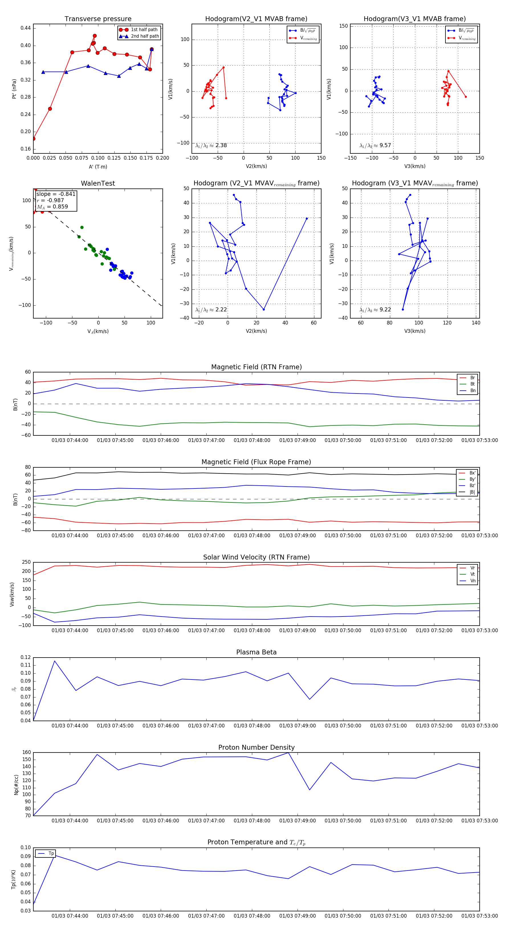
Flux Rope in 2024

Flux Rope Event 2024-01-03 07:43:12 ~ 2024-01-03 07:53:00 (589 seconds)


plot