HOME   LIST
‹–   –›

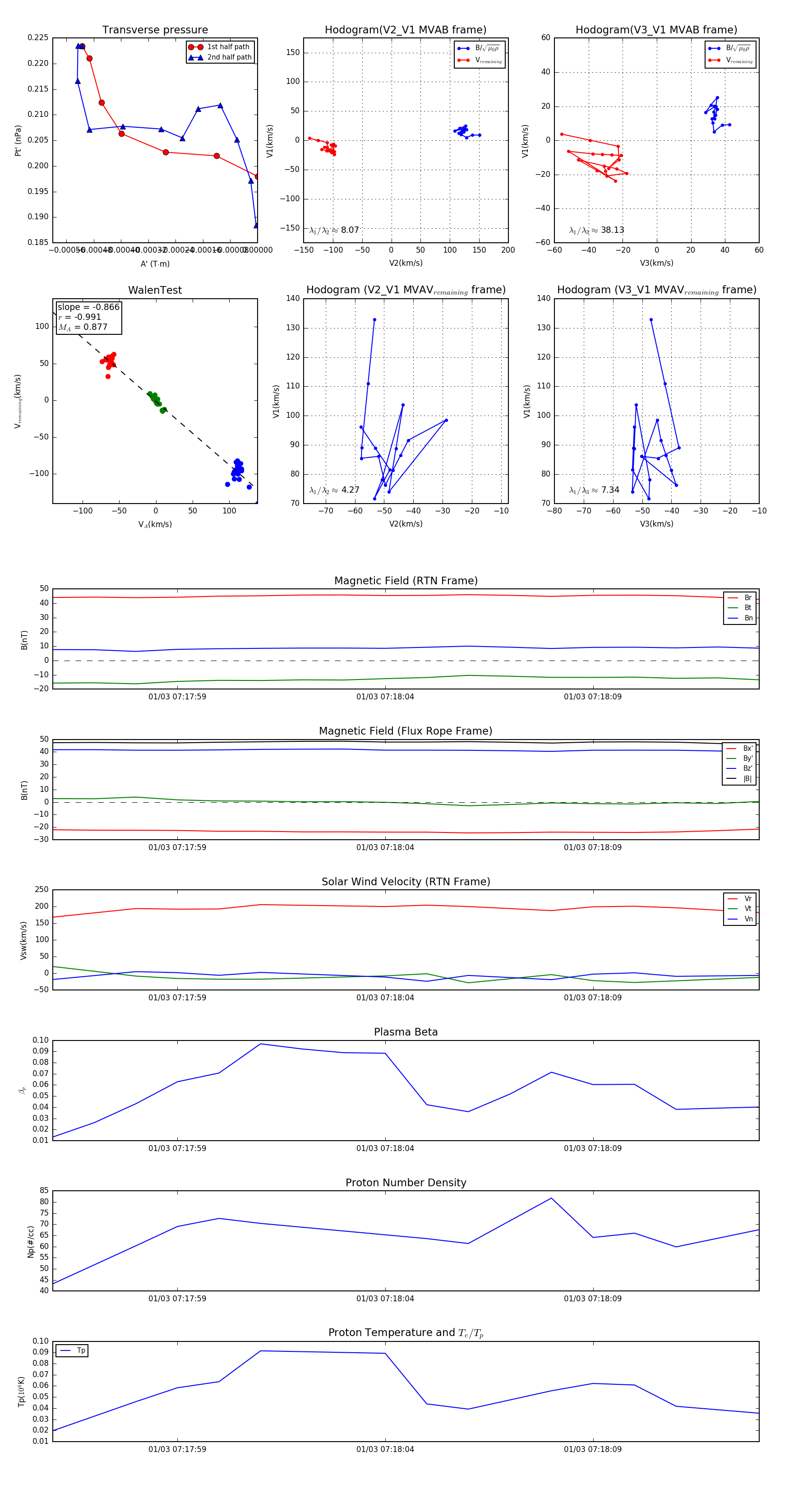
Flux Rope in 2024

Flux Rope Event 2024-01-03 07:17:56 ~ 2024-01-03 07:18:13 (18 seconds)


plot