HOME   LIST
‹–   –›

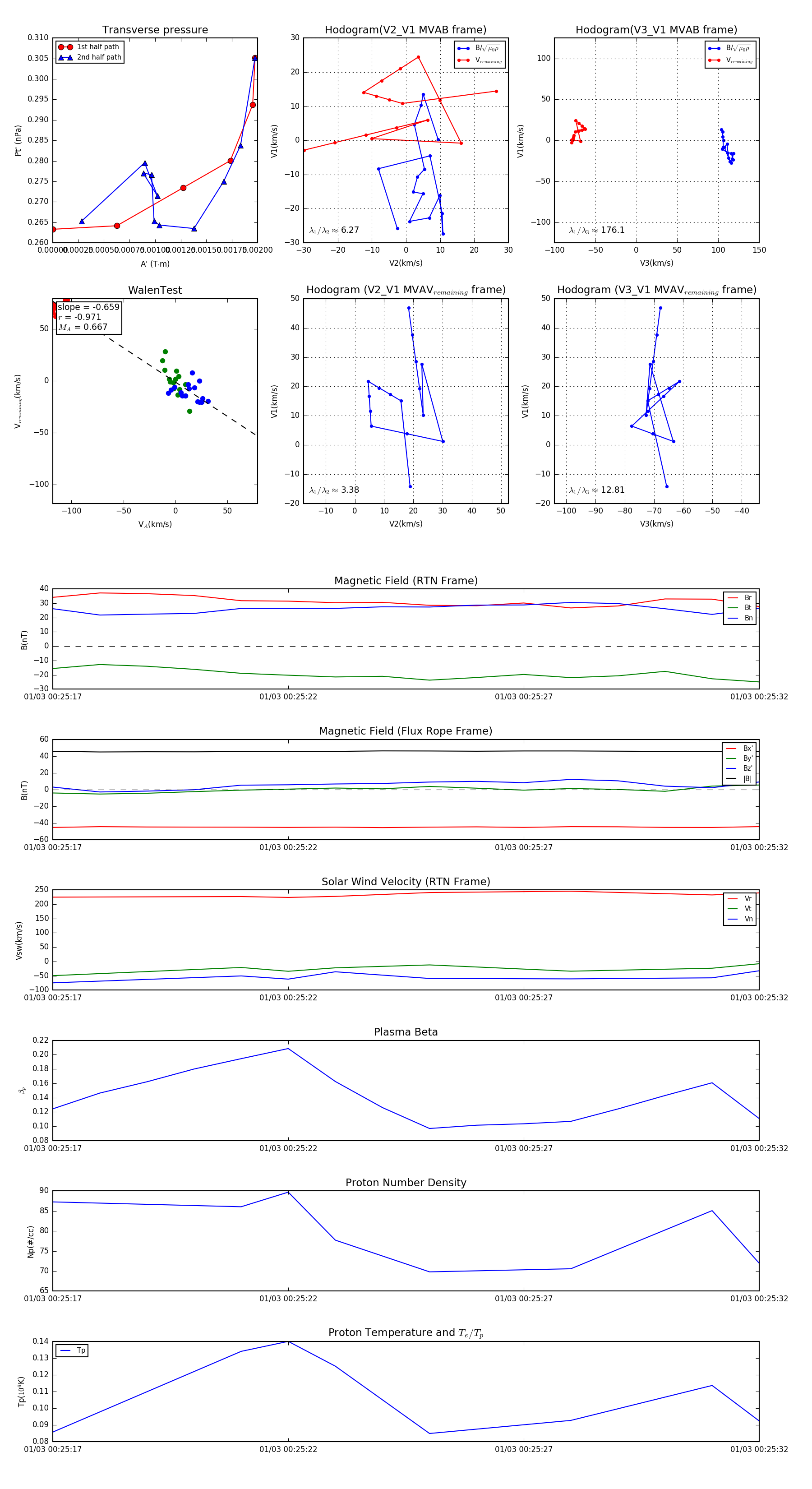
Flux Rope in 2024

Flux Rope Event 2024-01-03 00:25:17 ~ 2024-01-03 00:25:32 (16 seconds)


plot