HOME   LIST
‹–   –›

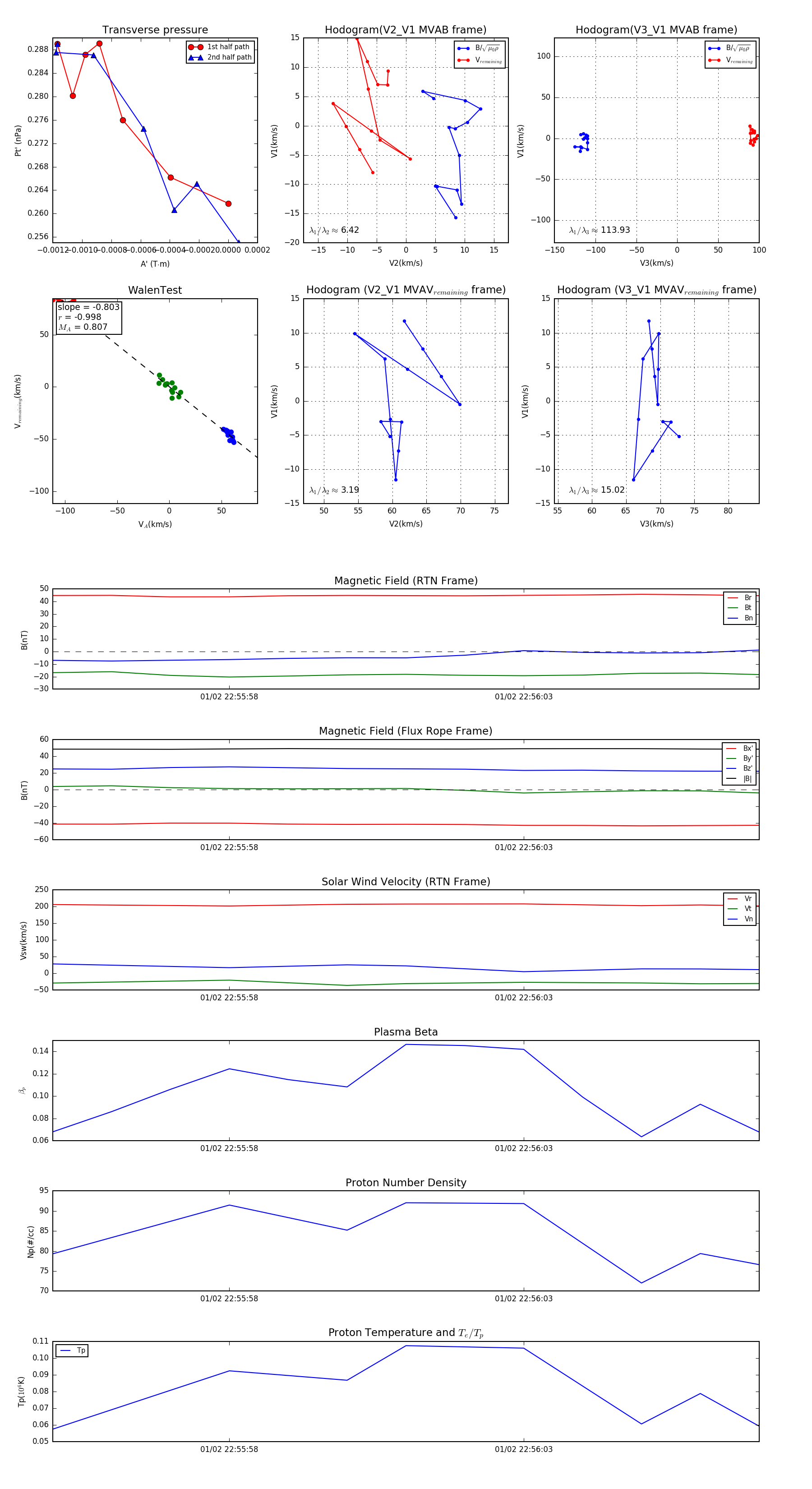
Flux Rope in 2024

Flux Rope Event 2024-01-02 22:55:55 ~ 2024-01-02 22:56:07 (13 seconds)


plot