HOME   LIST
‹–   –›

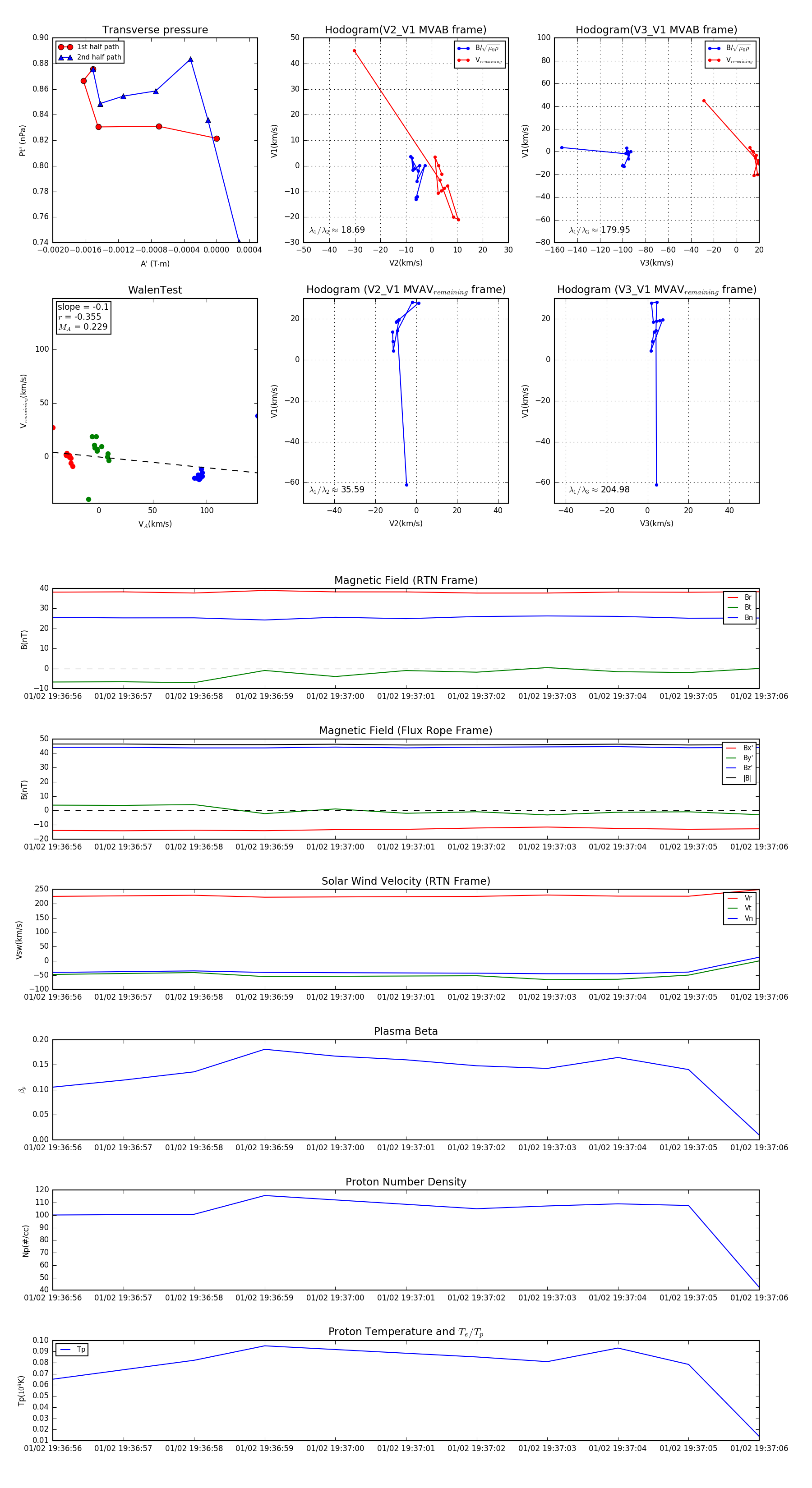
Flux Rope in 2024

Flux Rope Event 2024-01-02 19:36:56 ~ 2024-01-02 19:37:06 (11 seconds)


plot